作者:西野家的豆一樣
來源:bilibili
前言
本文意在提供一個止戈新手快速入門的系統講解並為有志於繼續提高的玩家介紹一條有效的路徑。內容將完全基於1v1論劍這一玩法進行討論,但是畢竟萬法同源,想來也能為其他燕雲pvp玩法的玩家提供一些幫助。
首先,我要介紹兩個概念:
”20小時學習法則“:指的是不管是什麼事情,只需要大約20小時的有意識練習,就能從”器“的層面對其產生大致了解並做到像模像樣地操作。
”一萬小時天才論“:從初入門到領域的頂尖水平,需要的則是從”道“的層面入手,去對系統的底層邏輯進行一個全面了解,並在此基礎上施加以充分的練習和持續改進。
基於上述兩個法則,我想表達以下兩個觀點:
止戈打到無我段位才是真正的起點;
不過好在,僅僅只是打到無我其實並不需要太多的練習和投入,大約20小時也就足矣了。
以我個人經歷為例,我在我入坑遊戲的第一個賽季就以200多場次,60%以上的勝率上到了無我,以每局2-3分鐘的時間計算,哪怕加上刀房和攻略影片的時間總共也就不到10小時。
請不要和我說天賦的問題,事實就是,在上到無我之前是不看天賦的,有天賦也許會更快,即使沒有天賦那也不見得會慢多少(人再笨也不至於學不會微積分吧.jpg)。
入門篇
有一個”二八法則“講的是,你只需要付出約20%的精力和時間,就能取得和別人100%投入相比,80%的效果。
而入門篇要介紹的養成事宜,就是這樣的極具有高投入產出比的事情。
流派
選對一個流派,就已經在起跑線上領先別人一千分了。
儘管我們可以說,無我段位之前流派強度都不會對勝負起到決定性作用。但選擇一個強勢的流派仍然可以使我們贏得更加輕鬆,並且可以少坐很多的牢。
比如說,S5賽季上半可預估的超-強勢流派有破竹鳶(主武器為拳甲的所有流派),五九(無名劍和九槍),雙鏢(塵鏢和鳶鏢)(噁心又無腦)。純血流派中仍然很強的有玉玉、風風(需要高熟練度)等。
至於論劍公認的牢三門,威威、霖霖、塵塵則是以缺失的真連性能和抓人能力而位列止戈下水道。我對它們的評價是,可以選,但沒必要。
(然而事實上塵塵憑藉其低出場率往往能夠靠資訊差打出不錯的勝率,而本賽季在真連性能加強後也能夠一隻腳踏出牢三門了。)
以及與pve玩法不同的是,pvp並不追求極限的高傷害,以至於純血流派(兩個武學是同一流派的情況)變得稀有,人們會轉而因為追求更高的博弈上限、全場景應對能力等等而轉向混搭流派,比如之前一直強勢的九五(九劍無名槍)、這賽季崛起的風雷拳(八槍拳甲)等。
真連:指pvp中能夠憑藉擊中後的僵直使對手一直處於受擊狀態而無法反制只能硬吃一套。除特別大的地理差異外,真連通常與雙方的網路延遲差距無關。一般真連與否可以通過止戈木樁的連擊時間測試。
強偽連:與雙方的延遲差距有關,高延遲打低延遲能夠把偽連打成真連,而低對高則不建議用強偽連。
一般來說30ms以上就算是中高延遲了,它會使連招、目押變得更難,但除非真的是延遲差距到了新疆人打杭州人的程度,不然無我以下其實都不用太在意的。
養成
養成這一塊的一般結論是:3.5鵝以下造詣的玩家不建議打非調平止戈,因為容易被當成小兵補。
一般來說pvp和pve的養成內容是類似的,當你有了高練度的裝備之後去打低造詣的對手就很容易達成力大磚飛的效果。就像機甲號(超高練號)的戲稱一樣——當你還是血肉之軀的時候,你發現對面站了一個機甲……
以下分點講解一下論劍玩法不同於pve的一些養成差異:
裝備
一般來說對於止戈我們都推薦選擇通用的時雨江凝套裝,其中尤其是江凝套裝憑藉閃避回血的四件套效果而成為幾乎所有流派止戈論劍的防具套裝首選。而對於個別流派和玩法(比如5v5群策),禦無缺套裝也是不錯的選擇。但不論如何,雨江套總是不會錯的。
對於裝備調率而言,詞條優先順序和主武器(比如拳甲、唐刀等)的pve詞條優先順序保持一致即可,防具四件套建議全部使用金色裝備。
在詞條保持類似的基礎上可以適當多追求大屬詞條,對於pvp而言,大屬的提升幅度甚至比大外還高。原理可參考這個影片。
並且值得注意的是,在滿足了“最低的輸出要求”的基礎上,調率詞條中的防禦、最大氣血等詞條可以將其保留(但沒必要特意去追求)(優先順序防禦>氣血),甚至於對於九九這樣傷害“溢出”的流派是可以有意識地去追求生存詞條的。
最低的輸出要求:指的是你面對大多數對手都能夠在10秒內(超過這個時間就會觸發自動解控)將對方從滿血打出守關元。
值得一提的是,原本pve“神力詞條”的對首領單位增傷在這裡就變成了無用詞條,有志於培養pvp機甲號的可以考慮追求玩家增。
至於弓箭,有需要的人可以選用神臂,但是容易被人賽後,也算有得有失吧。
以上的兩個選項我們都將其評價為可以,但是沒必要,裝備夠用就行。至於如何算是“夠用”,則取決於其他方面的長板(流派強度、操作水平等)有多長。
至於裝備的止戈定音,建議參考自身流派的pvp權威攻略和自身習慣選擇合適的定音詞條。適當的止戈定音是極其重要的,一個恰到好處的定音就相當於增加了一種全新的玩法和博弈選項,在關鍵的時候甚至足矣扭轉一場對局的成敗。比如說,對於帶閃避回真氣或卸式回真氣的對手,在不能穩定將之打入連招受擊狀態時就應該及時處決,以免因小失大。
以下是一些通用的止戈定音推薦(如有衝突,以玩家理解和流派攻略為准):
雙武器:破防技額外真氣傷害+處決回耐力;
環佩:環佩定音詞庫取決於主副武器極其對應武學,如果詞庫內沒有強勢定音可考慮外穿;
頭:解控強韌/解控減cd;
胸甲:受擊減傷/武學減傷;
腿:閃避回真氣/閃避回血;
手:卸式回真氣/卸式真氣增傷。
心法
類似地,止戈的心法選擇會更多地考慮生存能力和博弈機會而非單純的傷害上限。一般的心法搭配是這樣的:1本主武器流派金,0-1流派紫,1-3本通用心法(如易水歌、止戈三傑的歸燕經、怒斬馬、婆娑影等等)。至於具體的心法搭配,仍然建議以對應流派的新版本pvp攻略為准。考慮到不少心法的四重或六重是質變,如四重之於婆娑影,六重之於霜天白夜、怒斬馬等,也在此建議將關鍵心法養到關鍵重數再接觸止戈。
奇術
不同於pve模式中我們通常只會用到常用的一兩個奇術,多出來的奇術養成就成了虛戰力。止戈中只會覺得八個奇術位不夠,因為不同奇術承擔著不同的功能,而止戈環境和流派卻就太多變了。
以下推薦一些優先養成的奇術並介紹其基本功能應用場景,具體的奇術搭配視流派玩法而定:
清風霽月:必帶,止戈的底層邏輯,沒解控就打不了止戈。尤其是在日月反定音墜機之後解控就更成了止戈玩法的唯一真神。
鷹爪連鑿/藥叉破魔:破防技也是必帶的,可以有意識地去記對手的防禦/卸式習慣然後加以使用。二者二選一即可,事實上它們也是共用cd的。一般而言藥叉位移距離更長,擊中後有強韌且好接連招。而鷹爪前搖更短。中高段位(飛花以上)除了玉玉流派都是帶鷹爪更多,畢竟不能目押才是王道。
太白醉月:必帶,傷害高、自帶強韌和減傷的萬能奇術。博弈的萬金油選項。在掛火的情況下前兩段是真連。建議所有人養成每30s喝酒上buff的習慣,在處決前也打一次醉拳來確保處決後的快火真連。
神龍吐火:必帶,同樣自帶強韌和減傷的奇術,常和醉拳配合使用。醉酒狀態下為快火,通常在處決後打連招使用。
騎龍回馬:必帶,低精元高傷害的奇術。技能後跳過程中附帶閃避效果,成功閃避會強化成金光騎龍。不推薦面對普通騎龍時防禦或者卸式,因為對方能騎龍轉破防技。
金玉手/淩雲踏:二者有類似的生態位,二選一即可。常用來快速接近敵人接處決。淩雲踏在加強後可以踩下高空敵人了。而金玉手則是配合韋陀正法、玉扇挑飛有奇效。
其他:陰陽迷蹤步對於近戰流派極其強勢,能帶則帶;無相金身強韌效果在新版本有所削弱,但用來回真氣規避處決還是好用的;金蟾騰躍,牽絲流派帶得較多,傷害高有強韌,後續毒爆也可以卡時間接連招;自在無礙,打連招使用。衍九矢,5v5群策好用,單人論劍少見。以上奇術依照自身流派按需養成即可。
其他
其他局外養成也同樣不可忽略,包括疊音、蹊蹺、基礎天賦、止戈天賦等等,點滿即可,其中止戈天賦中的大守關元則又是優先順序最高的。
套路
怎麼練上分最快呢,那必然是學會一兩套自己流派的真連連招,在止戈木樁房裡反覆練得滾瓜爛熟,能夠隨便連滿10s連擊的程度,這樣哪怕是僅僅靠流派強度和連招熟練度,都能夠一招鮮吃遍天。上到斬風甚至流雲的中等段位都不是問題。而這也就是前述牢三家坐牢的原因,因為沒有真連,要取得優勢全靠基本功和博弈,而且在取得了優勢之後也僅僅可能因為給出一次機會就會被抓住吃回來。
當然,這也恰好是我在本文開頭拋出的20小時以內就能掌握的“器”的層面的速成法訣。
這裡所說的套路不僅僅是最核心的10s真連的連招,還包括如何騙解控,如何抓人,如何處理不同流派和環境等等,概括起來大致相當於一本預訓練的錯題本,上面寫滿了不至於出錯的標準答案,實戰中直接ctrl+v即可。
以下列舉一些通用流派的常見套路(後幾個套路中低段位可以不看):
泡澡吃藥吃帖:止戈模式是可以帶增益buff進去的,泡澡丹、外攻食物、增益帖的數值和buff加起來比一整件裝備還重要。所以咱別強,老老實實吃了藥再去好不好。
處決快火:在使用過太白醉月(醉拳)後會有一個30s的醉酒buff,使得醉拳和吐火無需執行喝酒前搖,所以最好養成每30s上一次buff的習慣(可以卸式打斷)。而另一個常用的操作是處決前喝一口酒,快速用處決動作打斷,然後預輸入吐火奇術,這是一套必中的真連。(思考題:處決快火的收益和優勢有哪些?)
遠端處決:當對手氣竭而自己夠不到對面時,可以金玉手/淩雲踏接近對手,快速銜接處決(金玉手可能會被閃而丟處決)。如果距離稍近且處於地面時則可以考慮使用破防技接近對手,用處決打斷破防技。(這其中涉及到技能優先順序的原理,下一節會提到)。
關於處決:在確保對面沒有解控且已經進入被連擊狀態下時可以卡著5s回氣的時間將連招傷害打滿,卡著氣竭的最後一秒處決。但是在對方還能行動或者捏著解控的情況下,則是需要儘快處決,以免對方通過金身/閃避、卸式回真氣(腿、手的定音)從而損失一次處決。
騙解控:眾所周知施放解控命中將會對對方造成一段大僵直,這時候就可以抓住機會反打。所以當對方留有解控的時候,需要時刻注意對方的動作,即使將其打入連招也不要逼迫太狠。最理想的情況當然是能夠目押對面的解控,但更多的情況則是使用強韌技能如醉拳、蛤蟆去頂,或者使用能夠遠距離造成傷害或自帶閃避的技能如唐刀特殊技(高段位不推薦)、騎龍等技能去打。這樣即便直接吃解控也不會有僵直被反打。
開局抽獎:面對風風和鈞鈞時,開局拋春恨或淩雲踏常常有奇效。
轉破防:在觀察對手防禦、卸式習慣之後,在普通技能施放途中轉破防技,比如說,在處決火打滿的情況下觀察到對面喜歡卸式,那麼下次就可以吐火轉破防。也可以使用一些前搖大、方便卸式的技能勾引對方,如騎龍、玉玉掛傘、普攻等,然後突然轉破防。
防禦卸式:按住防禦的情況下使用卸式,這樣即使卸不乾淨也仍然不至於被連上。(理論上兩個動作之間仍然有空檔期,但實戰中仍然遠比單卸式保險。)但是要注意不要吃鷹爪。
防禦反擊:防禦反擊技按不出來的最大可能就是你鬆開了防禦進入了受擊狀態,所以記住使用防反時不要鬆開防禦。
解控頂破防:在己方領先解控的情況下可以更大膽地卸式,即使吃到了破防技也可以立即用解控反打(最好帶解控強韌定音)。
破破防:在目押到對面破防技的情況下,如果自身處於卸式後搖,可以使用破防技打斷後搖,由於對方破防先到,將會打斷自己的破防技。此時可以閃避抓對方後搖進行反打。
提升篇
上篇-底層邏輯
1.優先順序:
止戈的不同技能(包含奇術)有一套優先順序設定,高優先順序的技能可以打斷低優先順序的施放,而同優先順序的技能就無法打斷彼此,這也就是為什麼金玉手可以接處決,醉拳可以用卸式打斷。
一般的技能優先順序排序是這樣的(摘自about:blank影片,也建議大家去找到原影片進行觀看):
處決=韋陀>玉扇武學技特殊技>破防技>卸式=防禦反擊>閃避=一般技能(包含其他武學技特殊技奇術和派生技)>普通攻擊=蓄力攻擊
當然有規律也有特例,特殊情況包括:
易武技的優先順序和技能奇術一樣,但只能被處決打斷;
陌刀的山河防反層級比較低只能打斷普攻層級;
陌刀、雙刀的蓄力技釋放時只能用卸式及它們的上層優先順序技能打斷;
唐刀特殊技只能被處決打斷;
按住防禦時只能用閃避、卸式、易武技、防反打斷;
有攻擊動作時無法使用點穴(金玉手),只有玉扇及以上優先順序可以打斷點穴。
類似的,不同技能的打斷和抗打斷優先順序(這裡特指來自對方而非來自自身的打斷)也是不同的,這裡可以放在一起理解,也就是為什麼不同技能對拼時低層級的技能無法打斷高層級的技能,而自身則會被打斷:
處決>防禦反擊>一般技能(武學技、特殊技、易武技、奇術、破防技、派生技)>蓄力攻擊>普攻攻擊>破防技的受擊
具體解釋的話那就是:
破防技可以被任意攻擊打出僵直;
雙方都使用蓄力技時無法彼此打斷;
一般技能層級可以相互打斷(以先命中的為准);
防反(山河除外)可以打斷所以技能,甚至哪怕對方在強韌狀態下;
傘扇易武技打斷不了任何攻擊;
無名的氣湧劍氣可以打斷技能和奇術;
唐刀的卸反(撥雪尋春)打斷優先順序很低,為蓄力技層級。
以上的打斷優先順序都是基於非強韌非霸體的一般情況下討論的,但是也有一些技能或者定音會賦予自身特殊狀態:
強韌:身上帶黃光,受擊不會產生僵直,但是防禦反擊技、淩雲踏可以對強韌狀態打出僵直,且拋春恨(玉傘武學技)、乾坤定(無名強武學技),萬軍破(無名槍特殊技定音)可以對強韌造成控制;
霸體:帶紅光,無法被控制,僅處決可以打斷。在論劍中較為少見(目前僅有八槍定音有霸體效果,而流星墜火、葉龍驤首兩奇術在1v1幾乎不帶)。
2.博弈基礎:
總的來說,燕雲止戈的本質就是一場即時博弈,從這一層面來講,它和遊戲裡的相撲玩法幾乎沒有任何區別。以下略作對比方便大家更好理解:
石頭剪刀布就是一個最簡單的博弈場景,三個選項相互克制,儘管在理想情況下這是一個黑箱博弈,但在真實場景下心理策略和戰術仍然生效。
而遊戲裡的相撲就更接近論劍玩法了,相互克制仍然是存在的,哪怕是最強的攻擊也可以被免費的防禦擋下來,並且在雙方資訊透明的情況下,遊戲策略就成了主導勝負的唯一因素。
至於論劍,它不過是在與相撲相同的框架下增加了即時要素,在更考驗反應和操作的同時它的本質是仍然沒變的。
事實上越是打上高段位,我就越是能夠得出這樣的一個結論:要上到無我段位元,不需要有多快的反應和操作能力,需要的僅僅是對它的博弈的底層框架有所了解並在實戰博弈中不犯大錯罷了。
讀懂對局的能力很重要,要知道自己為什麼嬴,知道自己為什麼輸。在實戰中讀懂當下博弈的要點,然後交出那個不錯的答案,這是飛花局玩家都常常缺少的能力,自然也是通往無我最快的捷徑。
那麼對論劍而言,它對應的石頭、剪刀、布分別是什麼呢,我們不妨以簡單的場景為例,分析不同答案它的風險和收益。
這裡不得不提一個“模”的概念,就是說一個事物它在一方面占模的同時,定然也有其虧模之處。簡單來說就是,如果我是設計師,我不可能設計一個流派的技能,既有強韌,還自帶控制,同時傷害還高,前後搖也短,可以隨便真連,甚至還是金光技能,真要這樣的話遊戲還玩不玩?就像鬥獸棋的克制關係那樣,最強的大象也能被最弱的老鼠克制。
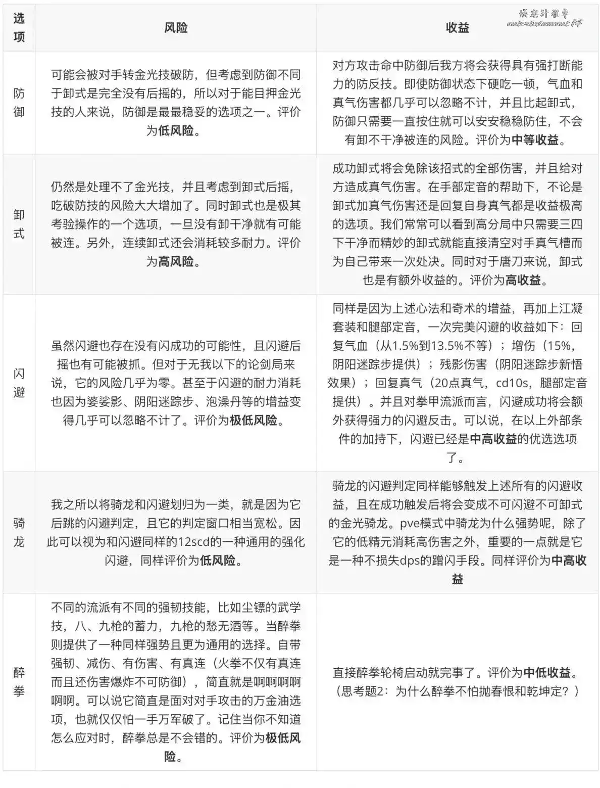
想像一下,對面起手放了一個普通騎龍戳了過來,你有幾種處理選擇呢?
有大致三種:
防禦/卸式;
閃避/騎龍回馬;
強韌技能硬頂(乙太白醉月為例)。
我們來依次分析:
儘管經過以上分析我們就能很容易地得出一般環境下堪稱版本答案的萬金油選項(之前無名槍為什麼被稱為auto win的無風險博弈選項,就是因為它後搖低而收益極高),但仍然需要提醒的就是:不同選項沒有絕對的高低之分,只有適合自己與否。並且在應對特定環境時,它們仍然具有不同的優勢區間和各自難以被替代的生態位。
有了以上鋪墊我們就能總結出止戈玩法的底層博弈模型,也就是石頭、剪刀、布各自對應的技能及其構成的三角克制關係:
金光攻擊克制防禦/卸式:開啟止戈玩法的第一件事就是要知道,金光技是無法被防禦卸式的。吃過虧不要緊,那現在你知道了。
防禦/卸式克制普通技能(非金光技能):顯然,我們可以注意到。
普通技能克制金光技:不同於上述兩種絕對的克制關係,該類克制是相對而言的,通常基於上述“模”的設計原理。也就是說一個金光技能,它獲得了不可卸式不可防禦的優勢之後,它必然在其他地方有所犧牲。比如說拋春恨,前搖比命還長,可以輕鬆地目或者使用同優先順序的技能打斷。比如唐刀的撥雪尋春,代價就是它的打斷優先順序和蓄力技一檔,並且也好目。最極端的則是破防技,可以被任意技能打出僵直,並且後搖也長得嚇人。當然具體事物具體分析,在不了解如何處理時閃避總是沒錯的。
另外還有一個實戰層面的博弈,就是圍繞解控和營造解控差的目的進行博弈,在此不表。
接下來需要做的就是再由此舉一反三,基於騎龍回馬這一基礎的博弈模型推廣,從而在了解其他流派攻防思路和技能特徵的前提下構建起一個基於理論和經驗的博弈決策對策預案。
比方說,在吃過幾次騎龍轉破防之後就開始了解到防禦卸式這一選項的風險,於是下次就會偏向於用閃避進行應對。比如說在了解到拋春恨不能防禦卸式只能閃避之後,就會有意識地去目押對方玉玉的釋放動作。
當有一天在論劍載入介面,看到對方流派之後,就能很自然地想起對方的進攻手段,以及自己處理對方不同技能的正確思路的時候,那這場論劍就已經勝利一半了。到了那時候即使沒有到無我段位也絕對是近在咫尺了。
而要走到那一步,需要做的就是提前了解不同流派的特徵、技能特點、進攻思路,提前通過思維實驗找出幾種不同的優選解法,然後通過實戰來反覆修正理論成果,找出博弈的那一兩種最優解,並通過不斷地實踐,將理論成果變成經驗,再由經驗變成肌肉記憶。
比方說,面對玉玉,就牢記三個要點“捏死防禦,目好破防,閃掉傘拋。”
事實上,如果僅僅是目標在無我的話,你甚至都不用每一次博弈都嬴,小虧也無所謂,只要能做到不吃大虧,抓住該抓的機會,就完全足夠了。
順帶一提,每個賽季能獲取的加分符約7-8張,保分符約2-3張,如果目標僅僅是上到特定段位拿個飾品或俠名的話建議將上述道具保留到關鍵階段——也就是當你遇到瓶頸覺得上分吃力的時候再用。
下篇-提升路徑
看完上篇的要旨,再加上一定的實戰,相信到無我是綽綽有餘了。至於之後在“強者的世界”如何提升,老實說,我也不知道。
只能是提供一些想法,以抛磚引玉。
(我真不知道)
多嘗試不同的止戈流派,了解不同流派的進攻思路和強勢弱勢點;
基礎要打牢,在瓶頸期不妨多進行連招、卸式、目解控等等的基本功練習;
經濟條件允許的情況下搬到杭州去(不是,這真有效);
多看論劍頂分局的實況局,力求將自己的思路和細節處理和主播靠攏;
如果上一條在看懂博弈都有困難的話那建議先看對局解說/精講影片;
多去刀房找無我高分打,挨揍不要緊,重要的是要學會一些東西。可以向他們詢問自己的問題所在。
有條件可以錄下自己的天梯對局,賽後分析反思,甚至拿給高分無我分析指點都是可以的。
記住一句話,“兵無常勢,水無常形”,不要拘泥於一套標準連招,根據對局情況多隨機應變。同時在一些細節上多做變化,以免被對方抓到習慣性動作加以針對(比如避免習慣性卸式,卸式閃避混搭著來等等)。

