作者:Wioud
來源:遊民星空
飛船
飛船遊戲中相當於玩家的庇護所,但依然有些怪物可以進入飛船如:蜜蜂、紅衣女孩等,飛船內也有著非常看見幫助的設施,如切換地圖、購買物品的終端機,為道具充電的插口以及可以幫助觀察地圖的監視器。在設施內搬運的物品都需要放入飛船內運輸,飛船會在午夜後自動飛走,不要留在設施或野外過夜!
終端機
位於飛船內,按下E鍵可以互動操作,在終端機內可以切換其他地圖、開啟商店購買道具、查看遇到怪物的資訊、訪問儲存物品、查看地圖攝像頭以及掃描剩餘物品的數量。是日常活動中最重要的系統。
道具
在終端機內輸入STORE進入,在商店內可以購買具有各異功能的道具,如探索地圖的手電筒、躲避與擊殺怪物的電擊槍、震爆彈、鏟子與自由飛行的噴氣背包等。
怪物
怪物在設施內外皆有分佈,除了沒有蜂巢的蜜蜂與鳥其他怪物看到玩家就會啟動攻擊模式,怪物的攻擊模式各不相同,彈簧人檢測到玩家後,只要玩家的視線沒看它,便會以極快的速度發起攻擊。會棲息在黑暗中從背後偷襲玩家的黑色怪物,當孤身一人時不會攻擊玩家但集群出現會表現出強烈攻擊慾望的狒狒鷹。當怪物沒有發現玩家時則會在設施內/外四處遊蕩。
陷阱
設施內不僅有著駭人的怪物,也存在著機槍炮塔、地雷、蒸汽等一不注意就會致命的陷阱,但怪物可以殺死,陷阱也同樣可以讓其失去作用。
地圖
在終端機內可以切換地圖,目前可以前往的地圖有九個,其中一個為拋售物品的公司,其餘八個為完全不同地形、不同天氣、不同怪物種類的全新地圖。
天氣
遊戲中會出現完全不同的天氣,天氣的不用也會增加相應的注意事項,如雷雨天不能夠待在金屬物品旁,否則會遭雷劈!
時間
時間會根據玩家在地圖中的活動而流逝,當時間來到午夜時飛船會自動飛走,不想留在設施或野外過夜的話要注意時間。
漢化教學
因遊戲中沒有官方中文,想要以中文遊玩遊戲需要單獨新增漢化補丁。
漢化補丁下載地址:點擊進入,提取碼:6knp
補丁下載完成後,解壓壓縮包,將解壓出的檔覆蓋到遊戲根目錄中。
隨後進入遊戲就能以中文語言遊玩。
終端機教學
終端機的操作其實非常簡單,進入終端機後,在第一個畫面輸入HELP進入系統內。
這裡需要輸入的代碼與對應的操作為:
MOONS:進入挑選地圖的頁面,輸入地圖代碼如:Vow後還需輸入C確認,輸入D則退回上一個頁面,選擇地圖還需撥動搖杆才能前往所選地圖,使用INFO可以了解到各地圖詳細資訊。
STORE:輸入後進入商店,在商店內輸入商品的縮寫+數量即可購買物品,購買後輸入C確認,隨後快遞會降落在飛船的附近,靠近快遞互動即可獲得購買道具。
如手電筒為FLA1,意為手電筒數量1。
BESTLARY:查看掃描過的怪物資料。
STORAGE:查看儲存區域。
OTHER:查看其他命令。
VIEW MONITOR:在終端上打開或關閉攝像頭。
SWITCH:將視角切換至主監視器的視角。
PING:使安裝好的雷達發出聲音。
SCAN:掃描剩餘的物品數量。
飛船系統教學
玩法非常固定,玩家人數最多為四個人,可以在飛船內邀請隊友或加入隊伍。
流程為選擇地圖,購買物品,進入設施,拾取值錢物品,將物品放置在飛船中,在終端機的地圖頁面輸入公司代碼THE Company building進入公司,將拾取物品賣出完成配額目標。
開始遊戲前,玩家需要在終端機內輸入MOONS,進入挑選地圖的頁面。
可挑選的地圖中有些需要付錢才能進入,新手先用初始地圖練手即可。
此時飛船的螢幕會顯示剩餘天數3,配額130。
意思為我們還有3天時間前往設施拾取價值超過130的物品並賣給公司。
飛船內有著諸多需要注意的地方。
主操作區:開始遊戲,進入地圖,觀察其他玩家的位置都是在此處完成。
終端機:切換地圖、購買道具、查看各種資料都是在此處完成。
充電口:此處可以為耗完電量的道具如手電筒充電。
大門控制器:此處可以手動打開或關閉飛船大門,但躲避怪物時需要多注意系統顯示的進度條,如果進度條歸零門就會自動打開。
貨櫃:拾取回來的物品可以在此處點E放入,節省船內空間。
更衣處:可以在此處更換所需要的衣服,更多衣服需要再商店購買。
此時還需要做好出發前的準備,在終端機內輸入STORE進入商店。
探索必備品為:手電筒(照明)、對講機(玩家之間對話)、鏟子(擊殺怪物)。
各道具用處與價格:
其餘道具按照預算與喜好選用,原地等待一段時間(很短)後快遞會隨著一陣音樂降落到地面。
快遞在地面上的停留時間有限,到時間後就會飛走,如果沒拿就浪費了!
設施玩法介紹
來到設施門口,每個設施都有兩個入口,分別是白色雙開門(正滿)與紅色單開門(後門)。
每個地圖的入口位置都不同,雖然設施內部每次都會隨機重置,但是入口的位置都是固定的。
各地圖入口位置:點此進入
同理,設施內也可以通過正門與後門出來,來到設施內後一定要勤點滑鼠右鍵掃描物品。
物品被掃描時會顯示對應的價格,拾取後會出現在四格物品欄中,有些物品需要雙手拿去,此時不可以使用道具。
各物品價格可查看:點此進入
如果物品已經將物品欄占滿,可以先將物品放置在正門的出口,一定要放在外面!
將物品堆在設施內會吸引來某些怪物將物品帶走放置在別處。
設施內會有怪物四處遊蕩,且數量不強制為1,可能會出現兩個及以上的怪物同時在一個設施內。
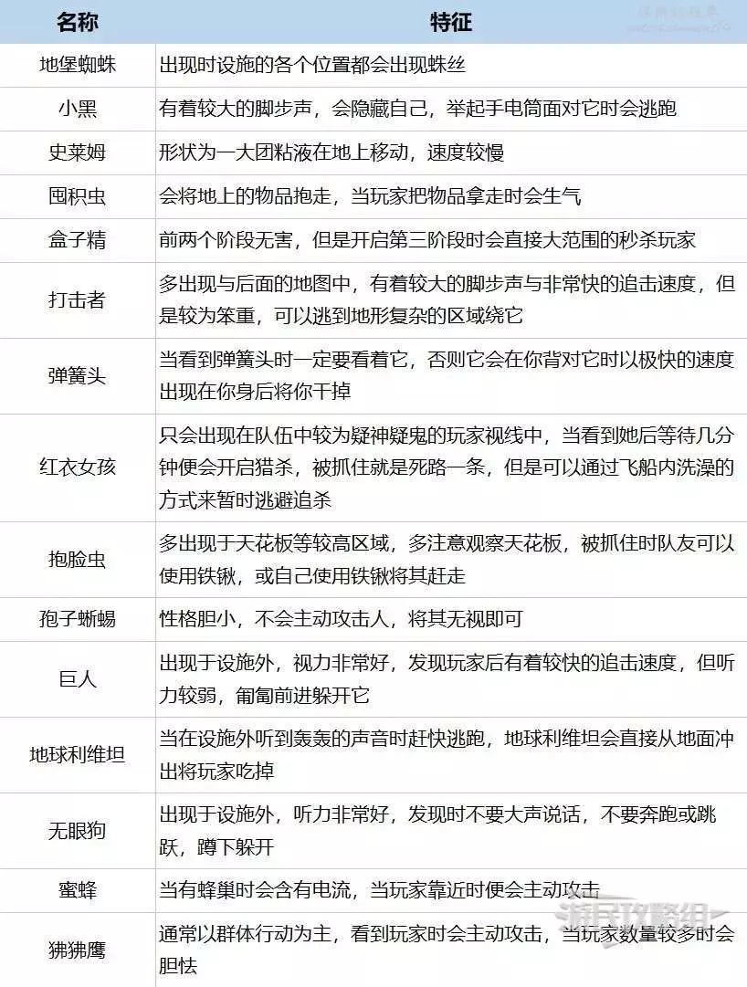
目前設施內外出沒得怪物種類為:
設施內不僅有著怪物,陷阱也隨處可見,但是陷阱的種類較少。
各類陷阱的應對方法:
雷雨天時不能把金屬類物品放置在門口,否則會出現剛出正門就被雷劈的情況。
躲避怪物在迷宮般的設施內拾取各種值錢的物品,接著將物品帶到飛船內完成一天。
我們有3天時間來拾取價值超過130的物品。
被怪物擊殺時飛船會直接飛走,個人物品丟失,時間直接來到下一天。
3天后沒能到達目標配額會被公司開除,直接丟到太空中,存檔會直接消失。
心得技巧
1、手電筒打開後,切換到物品欄的其他道具手電筒依然會發光,也會持續耗電。
2、特定的怪物會發出其獨有的叫聲與蹤跡,與蜘蛛則會到處留下蛛絲,小黑有著巨大的腳步聲。
3、有蜂巢的蜜蜂會極具攻擊性,但是蜂巢也非常值錢,可以嘗試讓一個玩家引開蜜蜂,另一個玩家偷走蜂巢。
4、雷雨天不要待在金屬物品旁,也不要將金屬物品放置在門前或者飛船旁邊,很容易遭雷劈!
5、帶上耳機注意聽有沒有轟轟的聲音,如果有可能地球利維坦在你附近!快跑。
6、每一天設施內的佈局與物品都會刷新,走之前確認好有沒有將值錢的東西都拿走,也不要將值錢的道具丟在設施內等待第二天繼續用!
7、後門在設施外的所處位置與設施內的所處位置不同,不能依靠感覺找後門。
8、如果總是在設施內迷路,可以購買傳送器,讓一個玩家待在飛船內,直接將角色傳送到飛船中。
9、同種類物品的價格也會有巨大差異,注意多觀察同種類物品的價格及時切換。
10、怪物也會聆聽玩家之間的對話,在某些怪物附近要保持安靜哦!



















