來源:互聯網
前往前一段:暗黑破壞神 4 (Diablo IV) 圖文攻略百科 part3
事件
事件:軍團集結
這是一個相對特殊的事件,玩家必須先解放德·拉根要塞(25級怪,推薦20級以上有裝備基礎再來)。
然後關注整點、半點要塞區域刷新的事件提示。
這個和世界boss一樣任何地方都能看到。
然後就是跟隨玩家大軍到處亂殺。
在時限內殺死足夠多的敵人解鎖領主。
實際上3、4人一個小組分散殺怪最快。
期間看著事件提示,摧毀肉瘤狀的結構。
然後消滅三個領主小boss。
最後擊敗鮮血教主就能得到獎勵了。
人多一般都容易完成。
注意3個小領主每殺死一個最後就能得到1個寶箱,也就是獎勵與剛開始刷/殺領主的速度有關,熟悉後最好提前走位,把領主“血球”什麼的快速打了。
事件:上古方尖碑
基奧瓦沙北部就會遇到這個事件。
由於該區域靠近主城,人流量大,因此可以通過刷完事件回城然後再通過傳送門回來的方式刷新事件(也就是因為區域人滿而被分配到新區域導致事件刷新)。
事件本身刷新速度也不慢,懶人站樁可以用來系統的刷低語古幣。
玩家需要先和中心的上古方尖碑互動,開啟周圍的4個血環。
站到血環上就會看到一條血線慢慢延伸到方尖碑。
有遠端能力的角色最好,一直站著打怪就行,沒有遠端能力但是能抗的話也不用理會遠端怪,保持在血環中推進度,只打近身怪。
當血線連到方尖碑後血環就會消失,此時就要換一個血環繼續站。
所有血環都消失後(人多很快,一個人時間也完全足夠)會刷出精英boss。
擊敗這波怪就能完成事件,開啟事件寶箱獎勵。
事件:放肆的靈魂
進入事件區域後和綠色鬼魂互動。
鬼魂身邊會出現紅圈,只要保持在這個紅圈裡鬼魂就會四處活動。
不要急著離開紅圈打怪,也不用急著撿東西。
讓鬼魂持續行動就是關鍵,過程中盡可能殺怪就行。
鬼魂會前往地上三處綠圈位置,每到一個地方會歇一會兒(並刷怪)。
鬼魂走完三個地方就會刷精英,打完就完成事件了。
事件:打破桎梏
墓園中經常遇到。
和地圖上顯示的(白框帶三角形圖示)的靈魂互動就能將他們釋放。
這些區域往往也有怪,機動能力強完全不用管怪,快速釋放靈魂就行。
釋放完所有靈魂後中部區域會刷精英,打完就完成事件。
這個事件算是完成速度很高的事件。
事件:黑暗浪潮
地圖多個區域都能遇到。
進入事件區域後打敗初始敵人觸發。
接下來就是一波波出怪。
儘量快速的消滅(怪反正會靠近中心點,不用急著追出去),只要能消滅5波怪就能獲得全額獎勵。
消滅怪低於5波會減少獲得的低語古幣。
時間到後清理完最後一波就能獲得獎勵。
這個事件無論你有多快,都必須等時間完,不過通過大量快速刷怪來獲得經驗、金幣和掉落,也可以完成某些殺怪成就。
事件:詛咒聖壇
這個和黑暗浪潮比較像,不過是通過觸碰聖壇隨機觸發。
一些祭壇觸碰後並沒有效果,反倒開始刷怪,同樣是時間內打完數波(最好達到5波)後完成。
此時不光有寶箱,再次觸摸祭壇也會觸發祭壇的效果了。
事件:堅守陣地
地圖多個區域都會觸發,進入事件區域後和npc互動,敵人就會開始進攻。
殺完5波進攻的敵人後完成事件。
事件:詛咒寶箱
和詛咒聖壇一樣,只是觸發物變成了寶箱。
也是隨機出現。
事件:污染之血儀式
東北部聖光學院容易觸發。
進入後會發現大量吸血鬼幻影。
四處追殺這些幻影,地圖上會有紅點顯示。
注意吸血鬼會血遁逃離,主要是看血條和地上紅點,不要想當然以為打死了。
清理完所有幻影後中間大廳會刷新boss。
擊敗boss完成事件。
事件:焚毀雕像
這個事件也能在聖光學院遇到。
只是目標從吸血鬼幻影變成了雕像,地圖上白色菱形標誌。
摧毀這些血肉雕像後也會在中間刷新boss。
擊敗boss完成事件。
事件:遇襲的車隊
地圖很多地方都能觸發,進入後殺掉初始怪,和倖存npc互動開啟事件。
同樣是限時擊退敵人的進攻,儘量離車輛近一些好保護車輛。
很多敵人靠近後會優先攻擊車輛,要儘量避免車輛被損毀(會減少最終獎勵)。
撐夠時間消滅掉殘存怪就能完成事件。
事件:褻瀆大地
進入事件後會看到中心的精英和周圍的小怪。
精英和小怪之間有連接,要先殺掉有連接的小怪才能破除精英的免疫。
破除免疫後會有一段時間視窗可以攻擊精英。
傷害足夠的話是可能直接殺死精英的。
時間視窗結束後精英會再次有小怪連接,重複之前的操作。
無論快慢,只要在時限前殺死精英就能完成挑戰。
(時限後會導致獎勵降低。)
這個挑戰也會在多地刷出,中心精英和周圍小怪也可能有種類不同。
不過完成方法一致。
事件:晉升儀式
這個事件和褻瀆大地有些像,同樣也是中間的精英以及與精英連接的小怪。
也是地圖多個地區都能出現。
不同的是連接怪一般都更遠,需要更機動的走位元來快速消滅。
如果耗時太久就可能超時導致敵人成功晉升,挑戰失敗。
同樣,殺死連接怪會有短暫的攻擊窗口。
最終殺死精英來完成挑戰。
事件:永不滿足的饑餓
把這個事件看成一個更特別的晉升儀式就可以了。
不同的是,這些和精英連接的小怪不光可以讓精英無敵,還會從遠處不斷靠近精英。
玩家需要儘量在他們靠近精英前將其消滅。如果有太多小怪靠近精英,就會導致挑戰失敗。
關鍵就是打小怪拖時間,時間到了沒有足夠的小怪接觸精英就能完成挑戰。
事件:遊蕩之魂
隱士居所可能遇到這個事件。
和幽魂交流會刷怪。
時限內保護幽魂不死,儘量殺怪就能完成挑戰。
最後同樣會刷boss,擊敗之。
事件:永世磨難
被褻瀆的地下墓窟等地城區域容易遇到。
觸發後需要找到並摧毀附近的3個白骨構造體(附近有敵人)。
基本和很多地城的開門任務一樣。
清理完就完成挑戰。
事件:不滿蛛網的孵化場
這個事件中會有3名村民,互動開啟事件後會不斷刷蜘蛛以及蜘蛛領主。
儘量在村民附近保證他們的安全,任務是時限任務,不用急著殺怪和追怪。
村民死亡的話會影響最後獎勵。
時限到後完成事件。
事件:聚魂罐
靠近事件後會刷怪,殺死怪會有綠色的鬼魂掉落。
拾取這些鬼魂就能給聚魂罐充能,總共需要拾取30個。
怪很多,因此幾次aoe後就專心撿鬼魂,湊夠30個就行。
最後清理剩下的怪物,完成事件。
事件:淨除惡黨
怪物聚集區容易遇到,進入事件後會有進度條,不斷殺事件區域的怪來給進度條充能。
充滿進度條殺掉boss就完成事件。
事件:上古虹吸
進入事件區域後互動開啟,此時會有3個虹吸柱出現。
每根柱子都有一個橙色圓圈範圍。
最好站到三個圈交界點。
只要在圈內殺怪就能讓虹吸柱充能,充滿就會消失。
不要追出去,就留在圈內,這樣可以最快速完成事件。
當然,最後同樣會刷boss。
《暗黑破壞神4》全地下城位置,全地下城威能及通關方法《暗黑破壞神4》是一款由暴雪娛樂公司開發的動作角色冒險遊戲(俗稱ARPG遊戲)。本作為經典的暗黑破壞神系列最新的續作,是一款強調玩家互動的開放世界arpg遊戲。故事發生在暗黑3奪魂之鐮後幾十年。黑暗靈魂石被摧毀、三大罪惡之源被擊潰、死亡天使馬薩伊爾終於倒下之後,無數的生命消逝,庇護之地的居民則是在最黑暗的時代裡苦苦掙扎。多年以後,當萬物逐漸復甦之際,某個與這塊土地一樣古老的威脅開始蠢蠢欲動,一個由你主導的傳奇冒險將再次展開。
地城綜述
大多數地城都是可以直接進入的,不過少量地城需要通過主線來解鎖。
如果發現地城數量和地圖顯示的數量不符合,那就推主線吧。
以下是按職業威能劃分的地城位置,大家可以各取所需。
注意帳號下任何一個角色通關地城都會解鎖威能。
換句話說就是你野蠻人打了法師地城,那麼法師號也就自動解鎖這個威能了。
接下來筆者將要說明各個地城的地圖及要點。
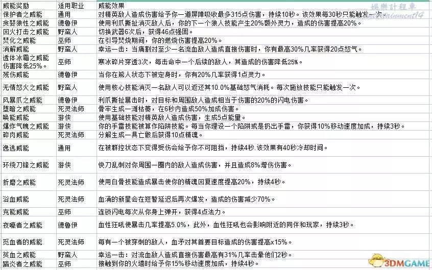
所有地城對應的威能——
失落檔案館-保護者之威能-通用-對精英敵人造成傷害給予你一道屏障吸收最多315點傷害,持續10秒。該效果每30秒只能觸發一次。
折磨廢墟-貪婪狼性之威能-德魯伊-使用利爪撕扯消滅敵人後,你的下一個狼人技能產生20%額外靈力,造成的傷害提高20%。
被褻瀆的地下墓窟-回火打擊之威能-野蠻人-切換武器6次後,獲得46點強固。
聖光之禦-焚化之威能-巫師-在引導焚燒期間,你的燃燒傷害提高20%。
魔木林-消解威能-野蠻人-幸運一擊:當痛割對至少一名流血敵人造成直接傷害時,你有最高30%幾率獲得20點怒氣。
死人深坑-透體冰霜之威能-巫師-寒冰碎片穿透3次,每擊命中一個後續的敵人,其造成的傷害降低25%。
永生之獄-殘傷威能-德魯伊-當你在熊人狀態下被定身時,你有20%幾率獲得1點靈力。
神聖藏骨堂-無情怒火之威能-野蠻人-使用核心技能消滅一名敵人可以返還其10.0%基礎怒氣消耗。每次施放技能只能觸發一次。
阿尼卡礦井-風暴爪之威能-德魯伊-利爪撕扯暴擊時,對目標和周圍敵人造成相當於傷害的20%的閃電傷害。
霜痕洞窟-墮暗之威能-死靈法師-骨牢生成一灘枯萎,在6秒內造成50%加成傷害。
猩紅禮拜堂-喚能威能-遊俠-使用基礎技能對精英敵人造成傷害,生成5點能量。
廢棄會所-爆炸氣魄之威能-遊俠-你的手雷技能被算作陷阱技能。每當你埋設一個陷阱或是扔出手雷,你獲得10%移動速度加成,持續3秒。
諾斯特拉瓦密林-碎肉威能-死靈法師-分解生成一具亡骸後獲得10點精魂。
卡德拉之門-逸脫威能-通用-在被群控狀態下變得受傷會給予你不可阻擋,持續4秒.該效果有40秒冷卻時間。
荒棄採石場-環繞刀鋒之威能-遊俠-快刀亂刺對你周圍一圈內的敵人造成傷害,並且造成8%增傷傷害。
黑色收容所-折磨之威能-死靈法師-使用白骨技能造成暴擊使你的精魂恢復速度提高20%,持續4秒。
寒霜之末-浴血威能-死靈法師-血湧的新星會在短暫延遲後再次爆發,造成的傷害減少70%。
冰川極點-充能威能-巫師-連鎖閃電每次從你身上彈開,獲得4點法力。
禁忌之城-夜嚎者之威能-德魯伊-血性狂吼使暴擊幾率提高5.0%,此外,血性狂吼也會影響附近的同伴和玩家,持續3秒。
慈悲之觸-覓血者的威能-死靈法師-每有一個被穿刺的敵人,血矛對其首要目標造成的傷害提高x15%。
科·瓦拉兵營-貧血之威能-野蠻人-幸運一擊:對流血敵人造成直接傷害最高有31%幾率擊暈他們2秒。
邪教徒避難所-踏炎者之威能-巫師-接觸到你的火牆時給予你15%移動速度加成,持續4秒。
地城:慈悲之觸
(圖片點擊可放大查看,手掌位置就是地城位置。)
覓血者的威能-死靈法師。
每有一個被穿刺的敵人,血矛對其首要目標造成的傷害提高x15%。
地城首先需要殺死3組精英,地圖上有骷髏頭標誌。
接著需要從大門兩側區域找回機械盒子放到大門前的底座上開門。
摧毀孵化之心和構造體完後擊敗墓穴領主來完成地城。
地圖。
領主會不斷召喚aoe,不要到處亂跑,儘量將aoe落點集中控制。
地城:禁忌之城
夜嚎者之威能-德魯伊。
血性狂吼使暴擊幾率提高5.0%,此外,血性狂吼也會影響附近的同伴和玩家,持續3秒。
消滅兩個激怒之靈後清理完驚駭深淵裡的所有敵人開門。
地圖不複雜。
boss複生的惡魔就是小怪多,注意躲一下範圍aoe就行。
地城:聖光之禦
焚化之威能-巫師。
在引導焚燒期間,你的燃燒傷害提高20%。
需要消滅兩個看守者。
然後消滅看守隊長,獲得看守者的鑰匙。
注意紫色的任務道具掉落。
boss墓穴之母速度較快,需要一定機動性。
地圖。
地城:荒棄採石場
環繞刀鋒之威能-遊俠。
快刀亂刺對你周圍一圈內的敵人造成傷害,並且造成8%增傷傷害。
首先需要解救綁在柱子上的5名囚犯(遺骸)。
最後一個遺骸獲得油膩鑰匙開門。
地圖比較簡單。
boss為卡茲拉駭物,擁有遠端攻擊,也會地面荼毒。
地城:黑色收容所
折磨之威能-死靈法師。
使用白骨技能造成暴擊使你的精魂恢復速度提高20%,持續4秒。
首先尋找兩側的絞盤啟動大門。
如圖,初始左右兩側方形環路為絞盤。
啟動絞盤後進門就是boss了。
地城:死人深坑
透體冰霜之威能-巫師。
寒冰碎片穿透3次。每擊命中一個後續的敵人,其造成的傷害降低25%。
進去猛打怪就行,尤其是骷髏標記精英怪。
右側會有敵意收集條,打怪充能滿就能開門。
地圖。
充能滿後和敵意容器互動進入新區域。
然後解救7名綁在柱子上的囚犯。
接下來就是一場不難的boss戰,地城完成。
地城:寒霜之末
浴血威能-死靈法師。
血湧的新星會在短暫延遲後再次爆發,造成的傷害減少70%。
首先摧毀3處白骨構造體,每處都有不少怪,還有精英。
全力摧毀構造體,然後再來打怪。
然後就能進入boss戰區域,地圖不複雜。
地城:霜痕洞窟
墮暗之威能-死靈法師。
骨牢生成一灘枯萎,在6秒內造成50%加成傷害。
先摧毀3處獻祭血肉,和寒霜之末白骨構造體類似。
然後在門前打怪,啟動門口兩個控制杆。
地圖。
最後攻擊寒冰屏障,進入boss戰。
地城:神聖藏骨堂
無情怒火之威能-野蠻人。
使用核心技能消滅一名敵人可以返還其10.0%基礎怒氣消耗。每次施放技能只能觸發一次。
和私人深坑一樣,打怪充能,積滿右側進度條。
和敵意容器互動後進入新區域,撿血石放到基座上。
如圖,最後進入頂部區域的boss戰。
地城:邪教徒避難所
踏炎者之威能-巫師。
接觸到你的火牆時給予你15%移動速度加成,持續4秒。
首先要消滅集會所全部敵人(有數量顯示)。
從監察者那裡獲得邪教徒鑰匙。
然後消滅2個高階祭司。
進入boss戰。
地城:猩紅禮拜堂
喚能威能-遊俠。
使用基礎技能對精英敵人造成傷害,生成5點能量。
這個地城沒有特別的機制(就是之前講的那些),容易完成。
最後的boss鮮血教主有近身aoe能力。
地城:失落檔案館
保護者之威能-通用。
對精英敵人造成傷害給予你一道屏障吸收最多315點傷害,持續10秒。該效果每30秒只能觸發一次。
還是找機械盒子放回底座的套路,2個。
然後啟動死靈法師的棺材。
打完boss完成地城。
地城:魔木林
消解威能-野蠻人。
幸運一擊:當痛割對至少一名流血敵人造成直接傷害時,你有最高30%幾率獲得20點怒氣。
首先講地圖上的強盜哨兵消滅,3個。
然後啟動兩處控制杆。
接著摧毀3處骷髏結構體。
算是綜合了地城各種要素。
最後打boss,地圖如圖。
地城:被褻瀆的地下墓窟
回火打擊之威能-野蠻人。
切換武器6次後,獲得46點強固。
首先清理所有敵人開門。
然後摧毀3處白骨構造體。
然後消滅守衛並獲取鑰匙。
最後擊敗蜘蛛boss完成地城。
地城:折磨廢墟
貪婪狼性之威能-德魯伊。
使用利爪撕扯消滅敵人後,你的下一個狼人技能產生20%額外靈力,造成的傷害提高20%。
首先需要找到adalgrim,殺死他獲得塔樓鑰匙。
進入召喚大廳後就是生存戰。
如果dps不足可以優先以保命為主。
最後進入大廳擊敗boss。
地圖。
boss擁有前搖明顯的強力攻擊。
地城:廢棄會所
爆炸氣魄之威能-遊俠。
你的手雷技能被算作陷阱技能。每當你埋設一個陷阱或是扔出手雷,你獲得10%移動速度加成,持續3秒。
首先搜索柱子上綁著的遇害者,隨機獲得染血鑰匙。
進門後消滅執行者。
最後進入boss戰,地圖如圖。
boss有冰霜能力,是法系遠端。
地城:永生之獄
殘傷威能-德魯伊。
當你在熊人狀態下被定身時,你有20%幾率獲得1點靈力。
同樣沒啥好說的,常見機制。
地城:阿尼卡礦井
風暴爪之威能-德魯伊。
利爪撕扯暴擊時,對目標和周圍敵人造成相當於傷害的20%的閃電傷害。
位置就在瑪爾諾克(需要解鎖的要塞)。
這個地城前半部有大量精英,是非常適合刷裝備的地方。
前半部分充能量條的區域打完實際上就可以重置地城了。
當然,第一次還是要全通,繼續深入打完boss,難度比較低。
通地城的話將第二個區域2個上古雕像放回底座就能開門打boss。
第二部分地圖如圖。
地城:卡德拉之門
逸脫威能-通用。
在被群控狀態下變得受傷會給予你不可阻擋,持續4秒.該效果有40秒冷卻時間。
首先是摧毀3個沉淪魔人偶。
接著進入無聲隧道,消滅所有敵人。
最後擊敗boss,地圖如圖。
地城:諾斯特拉瓦密林
碎肉威能-死靈法師。
分解生成一具亡骸後獲得10點精魂。
這個沒啥好說的,也是反覆使用的機制。
第一部分就是消滅所有敵人,機動力強的角色更輕鬆。
然後啟動2個控制杆。
在荒野消滅2個樹骨就完成地城了。
地圖。
地城:科·瓦拉兵營
貧血之威能-野蠻人。
幸運一擊:對流血敵人造成直接傷害最高有31%幾率擊暈他們2秒。
兵營有掉落支線道具的怪,初始區域最好清理一下。
剩下的就沒啥好說的了,比較簡單。
地城:冰川極點
充能威能-巫師。
連鎖閃電每次從你身上彈開,獲得4點法力。
首先消滅2個復活的守衛。
在自我流放洞窟打完怪後啟動2個控制杆。
然後前往三個分支獲得3塊血石。
一塊塊背回來放到巨石陣底座上。
地圖。
最後啟動冰霜雕像,和鮮血教主對戰,完成地城。
《暗黑破壞神4》破碎群峰莉莉絲祭壇位置,28處莉莉絲祭壇收集流程。暗黑4莉莉絲祭壇雕像快速收集流程收集順序。《暗黑破壞神4》是一款由暴雪娛樂公司開發的動作角色冒險遊戲(俗稱ARPG遊戲)。本作為經典的暗黑破壞神系列最新的續作,是一款強調玩家互動的開放世界arpg遊戲。故事發生在暗黑3奪魂之鐮後幾十年。黑暗靈魂石被摧毀、三大罪惡之源被擊潰、死亡天使馬薩伊爾終於倒下之後,無數的生命消逝,庇護之地的居民則是在最黑暗的時代裡苦苦掙扎。多年以後,當萬物逐漸復甦之際,某個與這塊土地一樣古老的威脅開始蠢蠢欲動,一個由你主導的傳奇冒險將再次展開。
攻略說明
暗黑4的地圖中,分佈著大量的莉莉絲祭壇雕像,通常很隱蔽。
訪問這些雕像可以給帳號角色帶來+2屬性和+5低語古幣上限的獎勵(同時還有經驗)。
只要帳號中的角色共同完成了這些訪問,就能獲得所有重要獎勵。
屬性和低語古幣上限是帳號下所有角色共通的,一個角色訪問了,所有角色都會獲得獎勵。
如果不同角色反覆訪問同一個祭壇,則後續角色都只獲得經驗和聲望。
建議首發職業就將所有祭壇訪問一遍。
























































































































































