作者:Shy夏夏
來源:遊民星空
前往前一段:歧路旅人 2 (Octopath Traveler 2) 全支線、全收集圖文流程攻略 part7
學者-奧茲巴爾多-第四章
遇見哈威
奧茲巴爾多回憶起與哈威的相遇。在蒙特維斯討論“究極魔法”的二人深感對方是和自己站在同一高度的人。
大圖書館之城蒙特維斯
奧茲巴爾多到達蒙特維斯。哈威應該就在“大圖書館”。
哈威教授的講課
……與此同時,在大圖書館的講義室,作為學者有著穩固地位的哈威正以魔法學教授的身份教授課程。
尋找哈威的所在
奧茲巴爾多來到大圖書館。他決定向館裡的人“探查”哈威的所在。
大圖書館的暗道
奧茲巴爾多以手中的情報進行推測,找到了暗道。暗道就在最下層左側書架後面。
地下研究室敵人弱點如下:
來到研究室一直向右走,在屋子裡打開寶箱獲得【14000葉幣】。
下圖紅圈的屋內有兩個寶箱,打開分別獲得【惡夢瓶】×2。
繼續前進,還有一個屋子裡有寶箱,打開或的【火之精靈石(特大)×1】。
哈威的研究室
奧茲巴爾多到達哈威的研究室,發現他十分熱衷於研究第七根源。這時,合成獸向他襲來。
BOSS戰:悲歎的戈侖
BOSS弱點如下:
BOSS的傷害還是比較高的,並且中途會切換弱點,兩組弱點完全不互通,所以一定要平均分配各項輸出方便破防。
戈侖
奧茲巴爾多終於與哈威見面。哈威派出的戈侖正是用他妻子莉塔作為素材研發出的。
艾蕾娜還活著
戈侖不是莉塔,是用她的血做的。奧茲巴爾多得知哈威的解後,女兒艾蕾娜出現在他面前,還稱呼哈威為爸爸。
父親與女兒
——過去。奧茲巴爾多埋首于實驗,艾蕾娜在一旁高興地笑著。
奧茲巴爾多的變化
艾蕾娜還活著。奧茲巴爾多改變了旅行的目的。他旅行不再是為了復仇,而是救出女兒。他將前往瓦伊魯多蘭多地區的“格拉維爾”。
舞娘-愛格妮婭-第四章
母親曾逗留的城市
愛格妮婭來到塞伊。為了找到知道她母親生前事蹟的人,她前往東邊的舊市區。
孩子的惡作劇
人們為少女萊拉在“聖母像”上惡作劇而感到氣憤。愛格妮婭用舞蹈鼓舞大家,看似是萊拉監護人的老夫婦叫住了她。
岌岌可危的“希望”
老夫婦一直照顧著街上的孩子們。愛格妮婭正聽他們說起20年前母親的事情,多爾茜尼婭的保鏢就來催他們搬家了。
萊拉離家出走
萊拉失去“希望”萬念俱灰跑出家去。得知布拉特夫婦心痛的癥結所在,愛格妮婭去追趕萊拉。
樂趣
悲痛萬分的萊拉不知何時開始模仿愛格妮婭跳起舞來。愛格妮婭去為萊拉找鞋子。
起跳舞
愛格妮婭把新鞋給她,教她跳舞。開始,萊拉還會惡語相向,可是漸漸地,她開始敞開心扉。
跳舞的快樂
舞蹈縮短了她們內心的距離。看著她們快樂地練習舞蹈的樣子,布拉特夫人想起了往日的光景。
匡妮和多爾茜尼婭
20年前一一有個少女和萊拉一樣,在這裡學習舞蹈。那名少女就是後來的“超級明星”多爾茜尼婭。
移民街的異變
布拉特夫人因萊拉的成長而感到欣慰。這時,街上傳來巨大的轟鳴聲。
武力解決
多爾茜尼婭命人拆毀街道。愛格妮婭指示萊拉保護孩子們,自己前往“山坡上”追多爾茜尼婭。
龍望之丘敵人弱點如下:
來到龍望之丘後,按照下圖路線走,可以打開紅圈處的寶箱,獲得【風詠匕首×1】。
向右走,在最右側的檯子上有個寶箱,打開獲得【恢復潛力的荔枝×1】。
最下方右下角有一個寶箱,打開獲得【恢復全體SP的李子×1】。
記錄點右側有也寶箱,打開獲得【龍卷避邪符×1】。
多爾茜尼婭樂園
愛格妮婭勸說多爾茜尼婭不要拆毀街道。但是,對多爾茜尼婭來說,這條街是她度過黑暗悲慘童年的地方。
所謂“明星”
多爾茜尼婭恥於自己的出身,想要毀掉它。愛格妮婭正面否定了她的想法。保鏢貝蘿妮卡襲擊了不肯離去的愛格妮婭。
BOSS戰:保鏢貝蘿妮卡
BOSS弱點如下:
這個BOSS很簡單,我等級碾壓了,她就出手一次,打了我600血,然後就打死了。
舞蹈大會的邀請函
愛格妮婭擊退了保鏢。多爾茜尼婭給了她一張邀請函便離開了。走之前說她會在舞蹈大會“舞姬之宴”等她一一
萊拉的舞蹈
居民們看著被破壞的“聖母像”情緒十分低落。萊拉和愛格妮婭一起表演舞蹈,給居民門帶來了“希望”。
與萊拉道別
萊拉踩著“踏月”舞步來送她,她們約定再會。愛格妮婭前往舉辦“舞蹈大會”的城市克裡斯特蘭多地區的“梅林希爾斯”。
盜賊-斯洛妮-第四章(結局)
沒有“父母”的盜賊團
斯洛妮回到新德爾斯塔。這裡會有線索嗎?她首先前往老巢查看盜賊團的情況。
香煙的氣味
有一絲熟悉的氣息一一是皮爾洛香煙的氣味。考慮去見皮爾洛的斯洛妮,決定前往黑蛇盜賊團的“墓地”。
黑蛇墓地
斯洛妮到達墓地一看,盜賊團員正在爭奪“蛇父母”之位。為了能夠掃墓,她用“偷襲”把他們趕走。
墓碑上的刻字
斯洛妮在皮爾洛的墓碑前跟他說話。忽然,她發現了刻在墓碑上的文字。“在開始的地方等你。”
一切開始的地方
斯洛妮開始思索。她想起了上鎖的門。斯洛妮決定前往“下水道”看看。
打開的門
斯洛妮站在門前,把鑰匙插入鎖孔。那時沒能打開的門,現在開了。
來到廢棄街道,敵人弱點如下:
看到存檔點後,下樓梯,左側有一個寶箱,打開獲得【龍之鎖子甲×1】。
看到纜車後,右下角的角落有一個寶箱,打開獲得【安眠草×1】。
目的地是“故鄉”
進入門對面的山谷,她發現纜車。一位老人出現在斯洛妮面前,催促她上車。老人說,目的地是“故鄉”。
在纜車中
纜車啟動,老人講述了一個故事。兩個敵對國家的王子和公主私奔後建了一座城,也就是遺種鎮,纜車的終點站。
前往遺種鎮
斯洛妮向老人道謝,並告訴他,他長得和“母愛花園”的守衛很像,隨後便前往“遺種鎮”。
下纜車後,向下走,有一個寶箱,打開獲得【恢復BP的石榴(大)×1】。
上樓梯的必經之路上有一個寶箱,打開獲得【復活的橄欖(特大)×1】。
嬰兒的哭聲
在城裡,斯洛妮聽到嬰兒的哭聲。她決定前往聲音傳來的方向看看。
古城
斯洛妮循著哭聲的方向走去,一名衰弱的女子叫住了她。她在前方究竟會遇到什麼?斯洛妮向王宮走去。
進入遺種城,敵人弱點如下:
進入遺種城,向左走,不遠處有一個寶箱,打開獲得【恢復潛力的荔枝(大)×1】。
看到三岔口後向左走,盡頭有一個寶箱,打開獲得【暗之精靈石(特大)×1】。
回到剛剛的三岔口,往上走,會看到一個向上的梯子,爬上去,就能看到一個寶箱,打開獲得【破天凶刀×1】。
從梯子處回來,然後向左走,盡頭有一個寶箱,打開獲得【靈敏項鍊×1】。
拾取後,沿著道路走到下圖位置,沿著箭頭走,盡頭有一個寶箱,打開獲得【包治百病的藥草×1】。
來到上層後,沿著道路走到下圖比較混亂的岔路,先打開紅圈處的寶箱獲得【恢復BP的石榴(特大)×1】。
上圖位置向下走,然後在盡頭的一個門內有一個寶箱,打開獲得【27500葉幣】。
原路返回有向右走,進入有很多木板的區域,在右上角找到一個向上爬的梯子,爬上梯子可以打開一個寶箱獲得【完全恢復的果醬×1】。
在記錄點最左側有最後一個寶箱,打開獲得【光之精靈石(大)×1】。
親生父親克洛德
長得跟皮爾洛一模一樣的男子正等待斯洛妮。斯洛妮向她以及死去的夥伴們、“父母”、無數盜賊團員的真正的父親克洛德發起挑戰。
BOSS戰:克洛德
BOSS弱點如下:
期間他會召喚皮爾洛、蛇母、蛇父、血親、孩子,還會封鎖我們的某項技能,需要擊敗BOSS召喚的小弟,或者將BOSS破防解除。在後期BOSS會封鎖兩個弱點,本戰建議用盜賊當主力輸出,多用匕首打傷害還是非常可觀的,
最高傑作
她打敗了克洛德。可克洛德卻十分得意地說,“你是我的最高傑作。”這讓斯洛妮很不舒服。斯洛妮從克洛德手中“偷取”項圈的鑰匙。
卸下的項圈
臨死前克洛德問她什麼是“偷不走的東西”。“明天”。斯洛妮回答道,並摘下了項圈。
斯洛妮
圍繞斯洛妮所發生的種種,生生死死。
血的味道
斯洛妮獲得了“自由”。她終於得到了夢寐以求的東西。可是,她所感受到的,只有血的味道。盜賊斯洛妮的故事完結。
北蒙特維斯山道
怪物弱點
寶箱
進門右手邊有一個寶箱,打開獲得【恢復HP的葡萄(大)×1】。
前進向右走,會看到梯子後有一個寶箱,要繞過去打開獲得【金沙粒×1】。
拾取後一直向左走,盡頭有一個向下的梯子,爬下去可以打開一個寶箱獲得【大塊銀礦石×1】。
來到要通過木橋的位置,向左走,左側盡頭有一個寶箱,打開獲得【金沙粒×1】。
通過木橋,左下角有一個寶箱,打開獲得【安眠草×1】。
看到記錄點之後,向右走有一個寶箱,打開獲得【暗之精靈石(大)×1】。
記錄點下方有一個下去的梯子,下去後打開寶箱獲得【大塊銀礦石×1】。
記錄點左前方還有一個梯子,爬下去有一個寶箱,打開獲得【狙擊項鍊×1】。
南斯托姆黑伊魯雪道
怪物弱點
NPC持有情報及物品
NPC弱點
NPC支援信息
寶箱
看到破碎牆壁後,從左側迂回過去有一個寶箱,打開獲得【15000葉幣】。
看到吊車後,一直往右走,盡頭有一個寶箱,打開獲得【猛獸之弓×1】。
從左側梯子爬上去打開寶箱獲得【冰之精靈石(特大)×1】。
從臺階向左走,進入巨壁的地下洞,裡面通過吊橋可以打開一個寶箱,打開獲得【石塊×1】。如果想去奈落之城就要有7名角色在隊中,掉入奈落之城。
爬上木質建築的頂部,有一個寶箱,打開獲得【閃電盔甲×1】。
斯托姆黑伊魯大門左側有一個寶箱,打開獲得【昏厥治療藥草×1】。
神官-提米諾斯-第三章 斯托姆黑伊魯篇
審問之前
提米諾斯到達斯托姆黑伊魯後,打開了途中收到的神官明特的信。
明特的信
信中提到提米諾斯離開後城鎮的情況,以及對提米諾斯的擔心。
前往聖堂機構總部
提米諾斯讀完信後,前往聖堂機構總部,審問被護送過來的瓦多斯。
“有衝擊性”的再會
提米諾斯在聖堂機構總部門前與飛奔過來的克裡克撞個正著,摔倒了。果然是“很有衝擊性的”再會。
消失的記錄
克裡克正為找不到瓦多斯的記錄而困惑。提米諾斯懷疑聖堂機構參與其中,克裡克大聲指責他這是在褻瀆神明。
可疑人物
提米諾斯在聖堂機構的地塊內發現血跡。提米諾斯與前來索命的刺客對峙,幸遇克裡克才逃過一劫。又欠“人情”了。
瓦多斯的屍體
順著血跡,他們發現了瓦多斯的屍體,提米諾斯更加確信聖堂機構有參與其中。信仰的根基發生動搖,克裡克絕望了。
讓真相大白於天下
將克裡克帶到聖火教會的正是提米諾斯的好友,上一任異端審問官洛伊。提米諾斯感歎緣分的不可思議。
單獨調查
因瓦多斯的話而心生疑慮的克裡克與提米諾斯分開後,獨自前往書庫。
書庫中的克裡克
克裡克在書庫獲得幕後黑手的線索。得趕緊告訴提米諾斯——!飛奔而出的克裡克慘遭毒手。
旅店的提米諾斯
提米諾斯在住所苦苦思索,卻未得出結論。他懷疑可能是遺漏了什麼重要線索,決定第二天早上再去拜訪聖堂機構總部。
預兆
奄奄一息的克裡克拖著身體,要去找提米諾斯。
克裡克之死
第二天早上一一人群聚集之處,躺在那裡的,是克裡克已經僵硬了的屍體。提米諾斯追溯他的行動軌跡。“真相……會在火焰中顯現。”
克裡克的軌跡:書架上的暗號
提米諾斯發現藏在書庫書架中的暗號。莫要困於地,要仰望天。
克裡克的軌跡:神秘機關
在暗號指示的地方,提米諾斯發現神秘裝置。好像是打開一扇門的鑰匙。
暗道
克裡克追尋到的真相究竟為何——提米諾斯沿著“暗道”前進。
禁忌的聖堂敵人弱點如下:
進入聖堂後,就能看到一個寶箱,走過去打開獲得【閃光避邪符×1】。
沿著道路走,有一個下臺階的地方,右側有一個寶箱,打開獲得【復活的橄欖(大)×1】。
繼續前進,看到雕像後,左側有一個寶箱,打開獲得【恢復HP的葡萄(大)×1】。
下一個寶箱要向右走,在下圖紅圈出的門內,打開寶箱獲得【15000葉幣】。
看到記錄點之後,一直向左走,盡頭有一個寶箱,打開獲得【破魔者權杖×1】。
“夜之書”
道路盡頭是一個擺著禁書的秘密書庫。聖堂機構副長庫巴里追上提米諾斯,告訴他克裡克是被“那位大人”殺死的。
殺害克裡克之人
克裡克拿著“夜之書”要去找提米諾斯。昨夜,攔在他面前的,正是聖堂機構長卡爾蒂娜。
幕後黑手的真實身份
提米諾斯確信這一系列事件的幕後黑手就是卡爾蒂娜。副長庫巴里抄起武器要消滅提米諾斯。
BOSS戰:庫巴里
BOSS弱點如下:
這個BOSS會轉變自己的弱點,所以一定要在一回合內造成破防,如果到了第二回合,很容易BOSS就把護盾值補滿了。
幕後黑手的目的
提米諾斯打敗了副長庫巴里,問她卡爾蒂娜的行蹤。可是,她到最後也沒說。
提米諾斯的決心
他們悄悄為克裡克舉行了葬禮。提米諾斯只能在遠處默默地望著。他在心裡發誓,一定要還他這個“人情”。
為了阻止卡爾蒂娜
幕後黑手已然明瞭。為阻止卡爾蒂娜,提米諾斯前往下一個目的地。
劍士-光-第四章
無間的手段
無間收到光行蹤的報告,告訴兵長揚羽,他已有安排。
去雷城
光到達朋友鳴·雷的居城斯托姆黑伊魯。他帶著強烈的決心前往“雷城”。
攔路的家臣勳藏
光請求與鳴·雷見面,卻被她的家臣勳藏拒絕了。勳藏對光發動了襲擊。
敵人弱點如下:
無間的部下
鳴·雷出現在光面前。光請求鳴·雷協助他打倒無間,可鳴·雷卻拿起長槍,將光打落懸崖。
母親的聲音
——過去。母親可芮叫醒了光。今天是效忠庫家的新家族來訪的日子。
與雷家的相遇
光遇見了雷家兄妹,鳴·雷和命·雷。光拜託懂得劍術的命·雷與他對練。
光的才能
訓練中,光一眼便學會了“八字斬”。命·雷對他的才能讚不絕口。在光的邀請下,二人又練習一場。這一戰難度不是很高,但是不能使用道具。
雷家出陣
練習中,“曉之鐘”響起,戰爭開始。雷家身為部下也必須出戰。不出戰的光祈禱二人平安歸來。
慈母之死
平易近人的可芮受到賊人襲擊。親眼見到母親被殺的光,化身成“光”徹底發狂。
發狂的光
為阻止發狂的光,命·雷舉起了劍。光砍向了命·雷——
宣告處刑
現在。光在牢中醒過來。鳴·雷揚言要處決光,可是光卻說,他不會放棄。
被詛咒的一族
鳴·雷講述庫家恐怖的歷史。她回憶起神志不清發狂的光,以及那可怕的真相——
可怕的真相
一一過去。命·雷阻止了發狂的光之後,坦白派人襲擊光和可芮的人是自己。把家族託付給妹妹後,命·雷去找無間。
家主命·雷
命·雷向無間報告,暗殺光失敗。鳴·雷遠遠地望著兄長為了雷家的榮耀以死謝罪。
鳴·雷的覺悟
光一直害怕是自己殺了命·雷。鳴·雷靜靜地告訴光,不是他殺的。然後,她下定決心要捨棄一切保護雷家——
雷家的存續之路
——現在。勳藏問是否真的要處死光,鳴·雷的回答並沒有改變。因為對無間的忠誠,是雷家存續的唯一途徑。
勳藏的忠義
勳藏來到光身邊,打開了牢房的鑰匙。勳藏希望光能斬斷鳴·雷內心的枷鎖,光答應了,前去找鳴·雷。
來到雷城,上方屋內有一個寶箱,打開獲得【雷之精靈石(大)×1】。
記錄點左上方有一個寶箱,打開獲得【16000葉幣】。
進入雷城-東塔敵人弱點如下:
在下層最右側有一個寶箱,打開獲得【熟睡草×1】。
來到二層,要迂回一下才能打開右側的寶箱,獲得【雷之精靈石(特大)×1】。
到了上層,屋內有一個寶箱,打開獲得【恢復HP的葡萄(大)×1】。
看到藍色地毯後,向下走,爬下梯子向右走有一個寶箱,打開獲得【惡夢之槍×1】。
看到記錄點後向左走,盡頭有一個寶箱,打開獲得【雷電避邪符×1】。
信念
光來到鳴·雷身邊。光試圖以信念絕不讓步為由勸說鳴·雷,可鳴·雷還是為了雷家將槍頭瞄準了光。
BOSS戰:鳴·雷
敵人弱點如下:
鳴雷的速度很快,一定不要讓她連動,不然連著行動5、6次,基本我們就離團滅不遠了。
在庫國等你
敗北的鳴·雷坦誠了雷家所犯下的罪,得知一切的光表示自己相信她,並願意等待。終於,是時候前往丙午地區的故鄉“庫國”了。
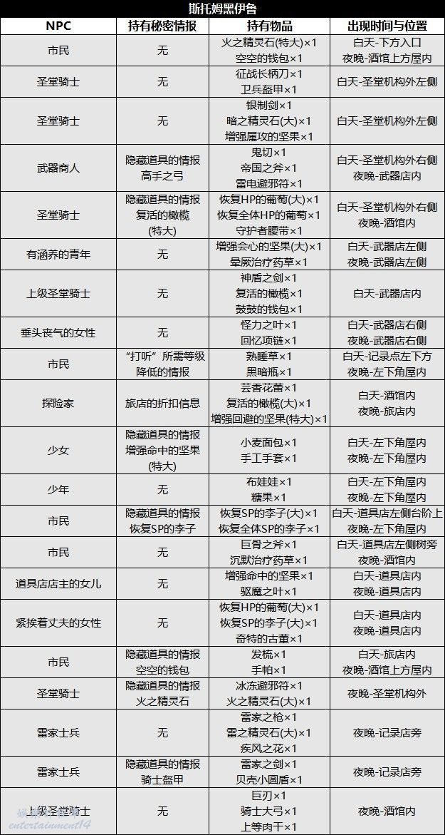
斯托姆黑伊魯
NPC持有情報及物品
NPC弱點
NPC支援信息
武器店售賣
道具店售賣
隱藏道具
【高手之弓×1】
情報:武器商人
位置:下方馬車旁
【復活的橄欖(特大)×1】
情報:聖堂騎士
位置:最左側樹下
【增強命中的堅果(特大)×1】
情報:少女
位置:右上角墓地外
【恢復SP的李子×1】
情報:市民
位置:旅店內
【空空的錢包×1】
情報:市民
位置:酒館外
【騎士盔甲×1】
情報:雷家士兵
位置:墓地
寶箱
道具店下方下臺階向左走,盡頭有一個寶箱,打開獲得【騎士盔甲×1】。
武器店右側有一個寶箱,打開獲得【恢復全體SP的李子×1】。
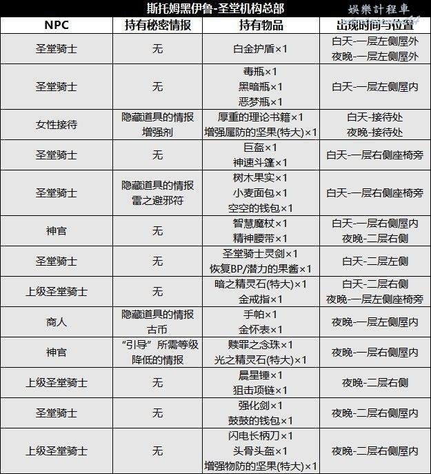
斯托姆黑伊魯-聖堂機構總部
NPC持有情報及物品
NPC弱點
NPC支援信息
隱藏道具
【增強劑×1】
情報:女性接待
位置:一層左側屋內
【古幣×1】
情報:商人
位置:二層右側屋內
寶箱
一層最左側屋子,擊暈NPC進去有一個寶箱,打開獲得【剝皮斧·戒×1】。
二層右側屋內有一個寶箱,打開獲得【恢復BP的石榴×1】。
房梁上有一個寶箱,打開獲得【光之精靈石(特大)×1】。
支線任務-危在旦夕的道具商
接取NPC:斯托姆黑伊魯-道具店-道具店店主的女兒
完成方法:擊暈【緊挨著丈夫的女性】即可。
任務獎勵:12000葉幣、增強命中的堅果(特大)×1、增昂回避的堅果(特大)×1
西梅林希爾斯山道
異邦暗殺者
晚上會在下方出現,難度很高。建議通關後再來。
怪物弱點
寶箱
上方出口不遠處就能看到寶箱,打開獲得【恢復HP的葡萄(大)×1】。
看到遠處的梯子後,從下圖紅圈的洞中進去,然後沿著下圖路線的箭頭走即可。爬上梯子,打開獲得【日紋之盾×1】。
通過石橋後,右下角有一個寶箱,打開獲得【睡眠治療藥草×1】。
記錄點左側有一個寶箱,打開獲得【熟睡草×1】。
舞娘-愛格妮婭-第五章(結局)
萬眾矚目
由於“舞蹈大會”而人聲鼎沸的梅林希爾斯。街上似乎都在討論愛格妮婭。不知怎麼,愛格妮婭被一群拿著武器的可疑男子盯上了。
受雇的男子弱點如下:
登上“舞蹈大會”的舞臺
愛格妮婭趕跑了可疑的男子,打起精神向舞臺走去。
可疑男子的雇主
可疑男子的雇主得知失敗的消息後十分惱火,命令他們再次出擊抓住愛格妮婭。
重逢吉潔兒表演團
再遇吉潔兒表演團一行人,愛格妮婭十分高興。她們決定同行至舞臺,那群可疑的男子再次離她越來越近。
飛奔去舞臺
憑藉著導演丹珍的機智,愛格妮婭擺脫了那群可疑男子的追蹤。愛格妮婭與吉潔兒表演團告別,並約好舞臺上再見。
“舞姬之宴”劇場前
終於抵達舞臺,愛格妮婭很興奮。發現那群男子又追上來,正手足無措之時,沒想到再次遇見了吉爾。
吉爾與萊拉的合作演出
萊拉的突然出現以及她和吉爾的表演吸引了人群,阻止了男子們追蹤的腳步。愛格妮婭前往與多爾茜尼婭約定的舞臺。
焦急的保鏢和淡定的“明星”
舞臺上,舞娘赫爾梅斯的表演已經開始。多爾茜尼婭和保鏢貝蘿妮卡在舞臺旁等待著愛格妮婭。貝蘿妮卡因愛格妮婭遲遲不來而難掩焦慮。
來到烏魯·斯特拉神殿,敵人弱點如下:
來到神殿后,進入最左側的門內。
進來之後下樓梯就能看到一個寶箱,打開後獲得【恢復HP/SP的果醬×1】。
然後從寶箱右側的向右走,盡頭有一個寶箱,打開獲得【元素增幅器×1】。這個裝備可以說是法術系攻擊的飾品天花板了。
來到記錄點附近,上方有一個寶箱,打開獲得【華麗的演出服×1】。
從記錄點右側(沿著箭頭走),會看到一個梯子,爬上梯子在盡頭可以看到一個寶箱,打開獲得【血染的小刀×1】。
總管的怨恨
保鏢貝蘿妮卡用盡全力阻止心懷怨恨想要復仇的拉·馬尼。愛格妮婭飛速趕往“舞姬之宴”的舞臺。
“舞姬之宴”
終於到多爾茜尼婭登場了。巨大的歡呼聲中,前來迎戰的愛格妮婭走到她身邊。
賭上“明星”之名
愛格妮婭即將與多爾茜尼婭正面交鋒。在此起彼伏的多爾茜尼婭應援聲中,愛格妮婭作為舞娘的信念受到了考驗。
BOSS戰:多爾茜尼婭
BOSS弱點如下:
這一戰的BOSS難度不高,期間會讓觀眾把我方隊友帶走,所以本戰儘量要有兩個輸出。
大家的聲援
多爾茜尼婭的舞蹈狠狠壓倒了愛格妮婭。在她就要放棄的時候,她聽到了家人和夥伴的聲援聲。愛格妮婭用盡全力表演“希望之歌”。
BOSS戰:多爾茜尼婭
第二戰BOSS弱點如下:
這一戰難度陡增,BOSS不但傷害高,大部分都是群體攻擊,需要注意的是有一個永眠的Debuff,一定要及時治療睡眠,否則會永遠沉睡。其次我方還會有人被帶走,只有打敗才能歸隊。如果實在打不過,就跳舞賭運氣吧!
激情的舞蹈之後
多爾茜尼婭潰敗。愛格妮婭也到了極限。看著筋疲力盡卻依然試圖站起來的愛格妮婭,多爾茜尼婭震驚了。
滿身泥濘的“明星”
被愛格妮婭的行動深深打動的多爾茜尼婭想起了曾經的恩師匡妮說過的話。
多爾茜尼婭的敗北
多爾茜尼婭認輸,並稱讚愛格妮婭。她說,你才是真正的明星。
再來一個
二人走到舞臺旁,會場的安可聲依然久久不能停歌。在大家的祝福中,愛格妮婭回到舞臺。
“明星”愛格妮婭
返回舞臺的愛格妮婭為了支持她的人以及期待看到她舞蹈的觀眾又一次跳起了舞蹈。















































































































































































































