作者:Shy夏夏
來源:遊民星空
前往前一段:歧路旅人 2 (Octopath Traveler 2) 全城鎮NPC資料及收集攻略 part1
塞伊-東區
NPC持有情報及物品
NPC弱點
NPC支援信息
道具店售賣
隱藏道具
【增強物防的堅果×1】
情報:廣場下方
位置:市民
【布娃娃×1】
情報:少女
位置:廣場左側屋內
【恢復BP的石榴(大)×1】
情報:少年
位置:右上方木架上
【玻璃珠×1】
情報:少女
位置:廣場左側屋內
【恢復SP的李子(大)×1】
情報:藥販
位置:左側入口
【古幣×1(需要完成支線任務:亡國的設計圖)】
情報:市民
位置:右上角木制建築
寶箱
廣場左側屋子上方有一個樓梯,爬上去打開寶箱獲得【昏厥治療藥草×1】。
廣場上方屋子,擊敗守門的管理者,進入屋內可以打開兩個寶箱分別獲得【破爛鞋子×1】和【破爛禮服×1】,屋內還有一個【無名舞娘的手記】。
在上方木架上打開寶箱獲得【強化劍×1(需要完成支線任務:亡國的設計圖)】。
在上方木架上打開寶箱獲得【強化手斧×1(需要完成支線任務:亡國的設計圖)】。
克拉克雷吉
NPC持有情報及物品
NPC弱點
NPC支援信息
武器店售賣
道具店售賣
隱藏道具
【銀盾×1】
情報:吉他演奏家
位置:記錄點右上方
【薄暮之花×1】
情報:學者
位置:旅店內
【睡眠瓶×1】
情報:老人
位置:左側屋外
【石塊×1】
情報:少年
位置:道具店右側
【火之精靈石(特大)×1】
情報:商人
位置:右下角屋外
【增強物攻的堅果(大)×1】
情報:石匠
位置:左側屋內
【鋼鐵弓×1】
情報:壯年女性
位置:武器店門口
寶箱
記錄點的右下方有一個寶箱,打開獲得【復活的橄欖(大)×1】。
地圖右下角的屋子有一個守衛,擊暈他之後,進屋可以打開寶箱獲得任務物品【邊獄之書×1】。
威爾格羅布
NPC持有情報及物品
NPC弱點
NPC支援信息
武器店售賣
道具店售賣
隱藏道具
【恢復潛力的荔枝×1】
情報:道具店店主
位置:中央大建築左側
【風之精靈石×1】
情報:商人
位置:上方出口
【游隼披風×1】
情報:旅行商人
位置:酒館內
【增強劑×1】
情報:少女的繼父
位置:右側出口上方
【增強回避的堅果×1】
情報:見習舞娘
位置:中央大建築右側
【玻璃珠×1】
情報:青年
位置:酒館門口
【增強SP的堅果(特大)×1】
情報:神秘商人
位置:右側入口
寶箱
舞娘工會門外有一個寶箱,打開獲得【戰士大弓×1】。
在阿爾倫多的宅邸屋子左側有一個寶箱,打開獲得【超頻斗篷×1】。
在阿爾倫多的宅邸右側有一個寶箱,打開獲得【恢復潛力的荔枝(特大)×1】。
威爾格羅布-百貨商店
NPC持有情報及物品
NPC弱點
NPC支援信息
武器店售賣
防具店售賣
道具店售賣
唱片店售賣
藥草店售賣
隱藏道具
【恢復潛力的荔枝(大)×1】
情報:商人
位置:左下角樓梯轉角
【重骨長槍×1】
情報:商人
位置:二層中央窗戶前
【腐肉×1】
情報:少女
位置:右下角樓梯轉角
【恢復全體HP的葡萄×1】
情報:客人
位置:二層右上角店鋪
【白金頭盔×1】
情報:客人
位置:下層右側樓梯口
【察知手環×1】
情報:商人
位置:二層左側店鋪前
無人村
NPC持有情報及物品
NPC弱點
NPC支援信息
隱藏道具
【守護耳環×1】
情報:旅行者
位置:最左側屋內
【擴散劑×1】
情報:村民
位置:廣場右側屋內
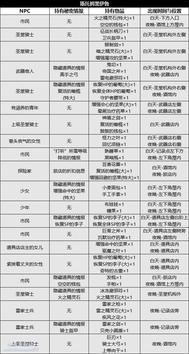
斯托姆黑伊魯
NPC持有情報及物品
NPC弱點
NPC支援信息
武器店售賣
道具店售賣
隱藏道具
【高手之弓×1】
情報:武器商人
位置:下方馬車旁
【復活的橄欖(特大)×1】
情報:聖堂騎士
位置:最左側樹下
【增強命中的堅果(特大)×1】
情報:少女
位置:右上角墓地外
【恢復SP的李子×1】
情報:市民
位置:旅店內
【空空的錢包×1】
情報:市民
位置:酒館外
【騎士盔甲×1】
情報:雷家士兵
位置:墓地
寶箱
道具店下方下臺階向左走,盡頭有一個寶箱,打開獲得【騎士盔甲×1】。
武器店右側有一個寶箱,打開獲得【恢復全體SP的李子×1】。
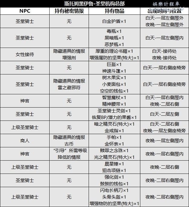
斯托姆黑伊魯-聖堂機構總部
NPC持有情報及物品
NPC弱點
NPC支援信息
隱藏道具
【增強劑×1】
情報:女性接待
位置:一層左側屋內
【古幣×1】
情報:商人
位置:二層右側屋內
寶箱
一層最左側屋子,擊暈NPC進去有一個寶箱,打開獲得【剝皮斧·戒×1】。
二層右側屋內有一個寶箱,打開獲得【恢復BP的石榴×1】。
房梁上有一個寶箱,打開獲得【光之精靈石(特大)×1】。
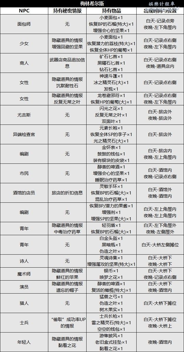
梅林希爾斯
NPC持有情報及物品
NPC弱點
NPC支援信息
武器店售賣
道具店售賣
隱藏道具
【增強回避的堅果×1】
情報:少女
位置:左側屋子左側
【沉默耐性石×1】
情報:女性
位置:大橋上方左側攤位旁
【反復無常之葉×1】
情報:女性
位置:旅店內
【中毒治療藥草×1】
情報:青年
位置:酒館外
【鮮紅的蘋果×1】
情報:魔術師
位置:道具店外
【遺忘的帽子×1】
情報:演員
位置:左上角屋外
【年輕人×1】
情報:黏著之花
位置:最下方
寶箱
左上角屋內有一個寶箱,打開獲得【恢復潛力的荔枝(特大)×1】。
前往祭壇路上左側攤位旁有一個寶箱,打開獲得【沉默治療藥草×1】。
梅林希爾斯-祭壇前
NPC持有情報及物品
NPC弱點
NPC支援信息
隱藏道具
【手帕×1】
情報:總管
位置:右側雕像下
【恢復HP的葡萄(大)×1】
情報:少年
位置:祭壇大門左側樹下
【恢復BP的石榴(特大)×1】
情報:市民
位置:祭壇左側牆邊
【絢爛的演出服×1】
情報:設計師
位置:右上方柱子下
【混亂治療藥草×1】
情報:歌手
位置:祭壇大門右側樹下
【青銅小刀×1】
情報:爆笑表演者
位置:左側檯子上
【靈敏耳環×1】
情報:少女
位置:左下角火盆
【復活的橄欖×1】
情報:藥師
位置:廣場右側
寶箱
左側檯子上有一個寶箱,打開獲得【2700葉幣】。
右側角落有一個寶箱,打開獲得【體力項鍊×1】。
無名之鄉
NPC持有情報及物品
NPC弱點
NPC支援信息
武器店售賣
道具店售賣
隱藏道具
【章魚燒×1】
情報:獸人
位置:酒館外
【風之精靈石(大)×1】
情報:獸人
位置:武器店下方
【骨頭×1】
情報:獸人
位置:水上雕像旁
【增強命中的堅果(大)×1】
情報:獸人
位置:左上方屋內
【驅魔之葉×1】
情報:獸人
位置:下方吊橋邊
寶箱
存檔點一直往右走,擊暈NPC,打開寶箱獲得【幻獸的大角×1】。
酒館下方屋子,擊暈NPC打開裡面的寶箱獲得【禁忌之弓×1】。
右下角的梯子爬上檯子有一個寶箱,打開獲得【混亂瓶×1】。
武器店右側爬梯子下檯子,有一個寶箱,打開獲得【醃漬海鮮×1】。
上方路口往下走有一個寶箱,打開獲得【恢復潛力的荔枝(大)×1】。
下水有在右下角有一個山洞,山洞中有一個寶箱,打開獲得【精神項鍊×1】。
格拉維爾
NPC持有情報及物品
NPC弱點
NPC支援信息
武器店售賣
道具店售賣
隱藏道具
【恢復潛力的荔枝(特大)×1】
情報:村民
位置:武器店右側
【衰弱之花×1】
情報:村民
位置:旅店內
【增強屬攻的堅果(大)×1】
情報:少女
位置:酒館內
【恐懼治療藥草×1】
情報:少年
位置:酒館外
【重刃×1】
情報:士兵
位置:鐵匠鋪外
寶箱
右上角有一個寶箱,打開獲得【石英之盾×1】。
洛克島
NPC持有情報及物品
NPC弱點
NPC支援信息
武器店售賣
道具店售賣
隱藏道具
【暗之精靈石×1】
情報:少年
位置:道具店左側
【體力項鍊×1】
情報:商人
位置:廣場雕像下
【恢復潛力的荔枝×1】
情報:職員
位置:武器店外
【鐵屑×1】
情報:工廠員工
位置:酒館左側
【增強會心的堅果(特大)×1】
情報:工廠員工
位置:酒館吧台
寶箱
左側入口的屋子前,擊暈NPC,進去打開6個寶箱!對!6個!分別是【39800葉幣】、【恢復潛力的荔枝(特大)】、【增強屬攻的堅果(特大)】、【超級恢復的果醬】×3。
左側入口下方有一個寶箱,打開後獲得【中毒治療藥草×1】。
武器店右側有一個寶箱,打開獲得【恢復BP的石榴(特大)×1】。
洛克島-總部
NPC持有情報及物品
NPC弱點
NPC支援信息
寶箱
入口有個有一個寶箱,打開獲得【會心手環×1】。
汀巴雷因
NPC持有情報及物品
NPC弱點
NPC支援信息
武器店售賣
道具店售賣
隱藏道具
【厚重的理論書籍×1】
情報:教師
位置:法庭門口
【恢復全體SP的李子×1】
情報:少年
位置:旅店外
【免疫之葉×1】
情報:市民
位置:旅店左側屋內
【星屑帽子×1】
情報:市民
位置:記錄點右側屋內
【增強速度的堅果×1】
情報:新聞記者
位置:中央花池
【碧陽寶劍×1】
情報:懊悔的老父親
位置:旅店左側
【鼓鼓的錢包×1】
情報:酒館的店員
位置:酒館旁
【暈厥耐性石×1】
情報:士兵
位置:法庭右側
【沉默治療藥草×1】
情報:近衛軍
位置:中央池塘
寶箱
法庭右側碼頭下水,就能看到小島上有一個寶箱,打開獲得【守護項鍊×1】。
汀巴雷因-城前廣場
NPC持有情報及物品
NPC弱點
NPC支援信息
隱藏道具
【奇特的古董×1】
情報:商人
位置:左側花池
【增強屬攻的堅果(大)×1】
情報:少女
位置:右側臺階旁
【金塊×1】
情報:老人
位置:城門右側城牆邊
【士兵×1】
情報:巨刃
位置:右側屋內
寶箱
城門外左側有一個寶箱,打開獲得【風之精靈石(特大)×1】。
擊敗左上角塔前的NPC,進去走到盡頭打開寶箱,獲得【生銹的長槍×1】。

















































































































































































