作者:Shy夏夏
來源:遊民星空
前往前一段:歧路旅人 2 (Octopath Traveler 2) 全支線、全收集圖文流程攻略 part5
舞娘x劍士-愛格妮婭和光 上篇
琵琶手小夜
在沙粒之村的驛站,愛格妮婭和光聽到琵琶聲。彈琴的,正是琵琶手小夜。
演奏定在明晚
光付錢給小夜。她說需要準備一下,請他們明晚再來。
怎可少了琴弦
二人去見小夜,她已換上了一身華服。小夜又說,琵琶弦起了毛邊,無法演奏。二人遂去馬主處要馬尾。
演奏改在明晚
他們把馬尾交給小夜。小夜說,現在還不是演奏的時候,請他們明晚再來。
月色下的琵琶手
小夜站在月色籠罩的山丘上。一首“心中的燈火”讓光想起了小月。小夜的琴聲與她不同,音色中夾雜著悲傷
藥師x獵人-卡斯蒂和歐修緹 上篇
森林異變的傳聞
卡斯蒂和歐修緹來到庫羅普提爾。聽聞近段時間這裡打不到獵物,她們決定到東北邊的森林去探查一下情況。
野獸道敵人弱點如下:
暴躁的多爾朵爾
森林裡美味的樹木果實竟然無人採摘。二人正遲疑之時,出現一隻亢奮的多爾朵爾,沖過來襲擊她們。
多爾朵爾異種弱點如下:
多爾朵爾的奔逃
多爾朵爾似乎受了傷。多爾朵爾十分警惕地逃走了,二人追著它來到森林深處。
看到一個凸起的小石頭,向下走,可以打開一個寶箱,獲得【熟睡草×1】。
膽戰心驚的野獸們
發現野獸們都躲起來了,似乎在害怕著什麼。“滾開,不要傷害多爾朵爾。”野獸們對二人說道。
讓我為你療傷吧
二人追上多爾朵爾。卡斯蒂告訴它,她只是想幫它包紮傷口。
黑色魔物
在卡斯蒂的治療下,多爾朵爾康復了。給它起名為烏裡烏利後,它說有個從未見過的黑色魔物。
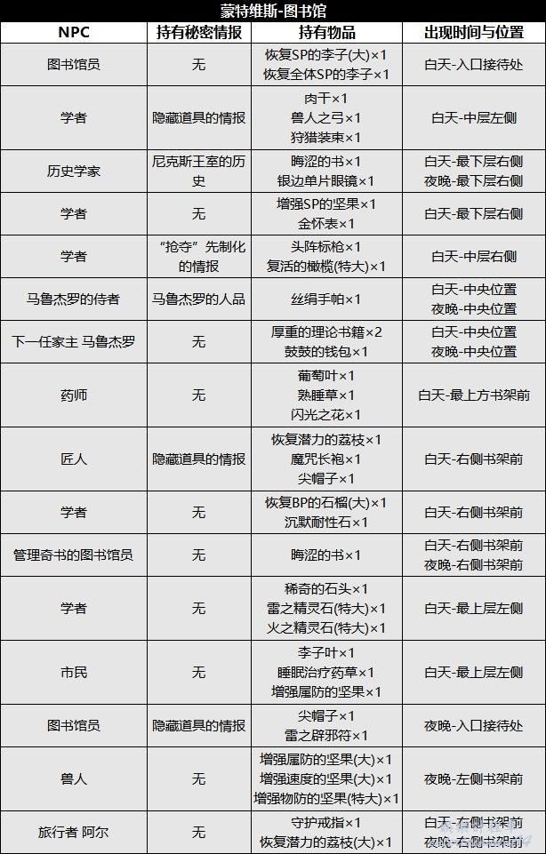
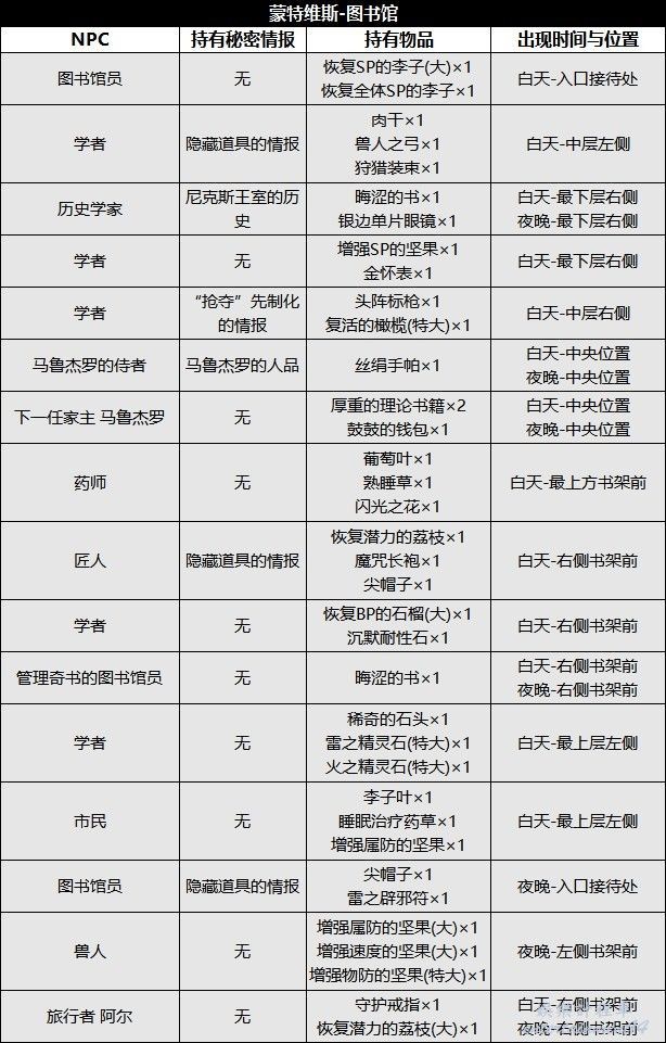
蒙特維斯-圖書館
NPC持有情報及物品
NPC弱點
NPC支援信息
隱藏道具
【復活的橄欖(大)×1】
情報:圖書館員
位置:右上方樓梯口
【毛皮長袍×1】
情報:匠人
位置:左上角屋內
【特級肉乾×1】
情報:學者
位置:最上層左側書架上
寶箱
最右側的書架,從上方繞過去可以打開寶箱獲得【礦石杖×1】。
蒙特維斯-地下競技場
NPC持有情報及物品
NPC弱點
NPC支援信息
武器店售賣
隱藏道具
【增強命中的堅果×1】
情報:觀眾
位置:最右側角落
【恢復BP的石榴(大)×1】
情報:士兵
位置:最左側角落
寶箱
競技場內,打開寶箱獲得【黑暗瓶×1】。
東塞伊沙路
雷劍將的祭壇
記錄點向下一直走,就可以進入雷劍將的祭壇。
怪物弱點
寶箱
右側出口有個一個寶箱,打開獲得【恢復全體HP的葡萄×1】。
中央區域有一個上坡,上去可以打開一個寶箱獲得【光之精靈石(大)×1】。
右側的樓梯右下方有個比較隱蔽的寶箱,打開獲得【征戰長柄刀×1】。
左上角的坡上有一個寶箱,打開獲得【恢復潛力的荔枝(大)×1】。
南塞伊沙路
怪物弱點
NPC持有情報及物品
NPC弱點
NPC支援信息
寶箱
右側出口有一個寶箱,打開獲得【黑暗治療藥草×1】。
記錄點右側,一面紅旗子右側有一個寶箱,打開獲得【恢復BP的石榴(大)×1】。
上圖寶箱位置,一直向下走,按照下圖紅色路線前進,可以打開一個寶箱,獲得【6200葉幣】。
記錄點向左走,有一個寶箱,打開獲得【恢復全體SP的李子×1】。
西塞伊沙路
怪物弱點
NPC持有情報及物品
NPC弱點
NPC支援信息
寶箱
右側出口有一個寶箱,需要按照下圖紅色路線繞過去打開,獲得【鐵盾×1】。
從記錄點向下走,出城然後馬上向右,有一個梯子,爬上去可以打開寶箱獲得【恢復BP/潛力的果醬×1】。
上方出口旁有一個寶箱,打開獲得【復活的橄欖(特大)×1】。
藥師-卡斯蒂-第二章 塞伊篇
到達塞伊
卡斯蒂到達鎮子後,遇到一名女性吵著說有人受傷了。卡斯蒂想要幫她,便前往鎮子西北邊的“診所”。
移民首領艾德蒙
在診所,一名叫做艾德蒙的男子要把沒有治療完的患者帶出診所。她決定向鎮上的藥師打聽一下情況。
藥師馬奧
治療告一段落,她終於能和鎮上的藥師說上話了。他似乎以前見過卡斯蒂。卡斯蒂向藥師馬奧打聽當時的情況。
記憶的碎片-塞伊的診所
卡斯蒂找回了一部分記憶。她曾和夥伴一起來過這間診所幫過忙。以“濟世藥師團”團長的身份。
真實的“濟世藥師團”是?
4年前,紛爭剛開始的時候。“濟世藥師團”曾盡全力治療過這裡的人們。那時,有報告說前線有人受傷。
是敵是友
我方營地的人都在悠哉遊哉地飲酒作樂。因為受傷的是敵國的人。卡斯蒂無視艾德蒙的阻擾,前往救援。
此主線敵人與塞伊沙路基本相同,弱點就不贅述了。劇情結束後,向右走,會看到有一個被士兵看守的屋子,擊暈士兵,裡面有三個寶箱,可以分別獲得【石英之刃×1】、【鋼鐵騎槍×1】、【骸骨鎖子甲×1】。
一直向左走,有一個寶箱,打開後獲得【恢復潛力的荔枝(大)×1】。
向上走,在下圖位置,向右,盡頭可以打開一個寶箱獲得【精神手環×1】。
救助傷患
她發現了傷者。可是,他很害怕。好像有什麼東西就在附近。卡斯蒂請求追上來的艾德蒙支援。
潛伏於砂石中的魔物
根據他們所救的敵軍士兵長格裡夫所說,襲擊他的似乎是一個叫蟻獅怪的魔物。卡斯蒂與艾德蒙前往敵軍野營地。
劇情結束後,向左走,下圖位置有一個向上的路,上去可以打開一個寶箱獲得【增強劑×1】。這裡的寶箱就全部收集完畢了,前往營地遺跡吧!
被砂石吞沒
野營地被沙子吞噬得無影無蹤。想要搭救傷者的艾德蒙也被沙子吞噬了。
劇情對話後向下走然後從右側繞到檯子上,可以打開一個寶箱,獲得【雙面花×1】。
進入蟻獅怪的巢穴後,這裡有大蠍子異種,弱點是:長槍、斧頭、冰、光,其他和塞伊沙路一樣。
接下來要按照我的路線拾取寶箱,首先在下圖紅圈處向左走,盡頭可以打開一個寶箱獲得【復活的橄欖(特大)×1】。
穿過一個石橋後,向下走,下圖紅圈處可以打開一個寶箱獲得【恢復全體SP的葡萄×1】。
來到下圖的岔路,一直往右走。
到了最右側後,按照下圖路線進去把裡面的寶箱打開,獲得【劇毒手斧×1】。
巢穴
確認艾德蒙平安無事後,卡斯蒂拜託他救助傷者,自己去找蟻獅怪。
劇情結束後,一直向左走,就能看到本圖的最後一個寶箱,打卡獲得【擴散劑×1】。拾取後在記錄點補給一下狀態,準備BOSS戰。
發現蟻獅怪
卡斯蒂發現了蟻獅怪。卡斯蒂試圖讓它冷靜下來,抑制它暴躁的情緒。
BOSS戰:蟻獅怪
弱點如下:
這個BOSS會用陷阱困住我方隊員,如果不將其破防就無法操作該隊員,所以有隊員被困住的時候要及時破防救出。
擊退蟻獅怪
她成功讓蟻獅怪安靜下來,搖晃和崩塌都停止了。卡斯蒂也前去救護傷者。
和解
艾德蒙和格裡夫在診所對峙。他們消除了芥蒂,握手言和。
“濟世藥師團”的傳聞
士兵長格裡夫向卡斯蒂道謝。他說他聽到了有關“濟世藥師團”不好的傳聞。打聽情況並確認。
記憶的碎片-下雨的村落
卡斯蒂找回了一部分記憶。無人居住的村子下了一場紫色的雨。
記憶的碎片-男子和雨
卡斯蒂找回了一部分記憶。雨中,有一名背對自己的男子正在自我陶醉。這個叫卡斯蒂團長的男人究竟是誰——
找尋新的線索
斷斷續續的記憶讓卡斯蒂十分困惑,她又一次堅定了繼續旅行的決心。
希爾裡克
瑪萊婭再次出現在卡斯蒂面前。瑪萊婭說在“希爾裡克”等她。布蘭德蘭多地區的村落。
商人-生意的味道-塞伊篇
大商人馬蘇德
在塞伊, 派特提歐看到一個紋章。他意識到那是傳說中的大商人馬蘇德的東西,想借他的“生意經”看看。
馬蘇德的課題
見到馬蘇德,馬蘇德給他出了一道題。他要派特提歐找到他作為商人最重要的“寶物”。這可怎麼辦呢?
四處打聽
為了找尋線索,派特提歐決定先去城裡打聽一番。也許有人知道答案。在城鎮中央,找到馬蘇德之女,然後招募她入隊,並帶她到馬蘇德處。
課題的答案是……
他把馬蘇德的女兒帶過去,可這並不是問題的答案。派特提歐再次尋找答案。
“作為商人的寶物”
他從馬蘇德的女兒那裡得知,問題的重點在於“作為商人的寶物”。對於派特提歐來說,答案就是他自己。既然如此……
繼承生意經
派特提歐認為馬蘇德的“寶物”就是他本人。這一次,他答對了。派特提歐繼承了“生意經”。花5000葉幣雇傭馬蘇德即可完成任務。
獲得“生意經”後,進入門內可以查看遊戲的各項故事,好好閱讀一下吧!
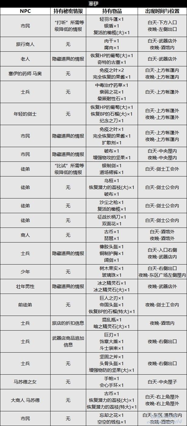
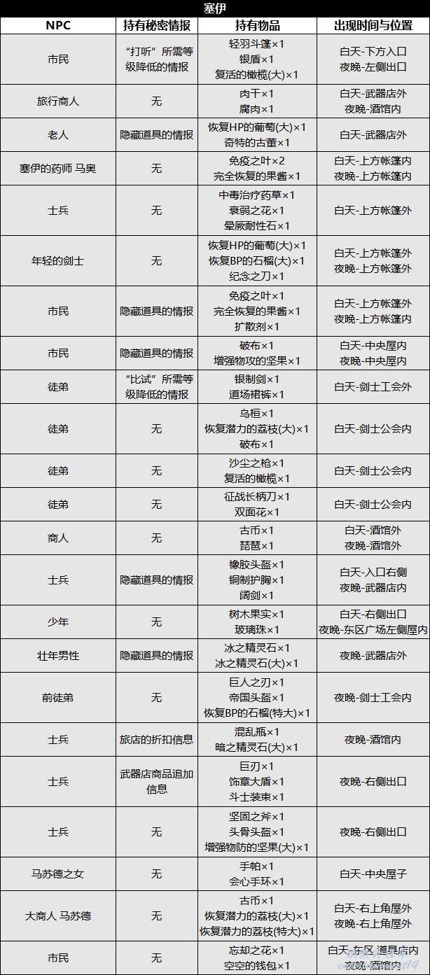
塞伊
NPC持有情報及物品
NPC弱點
NPC支援信息
武器店售賣
隱藏道具
【復活的橄欖(大)×1】
情報:老人
位置:武器店左後方
【葡萄葉×1】
情報:市民
位置:酒館內
【堅固之斧×1】
情報:市民
位置:劍士工會左側
【恢復HP的葡萄(大)×1】
情報:士兵
位置:馬蘇德貨車前
【黑暗治療藥草×1】
情報:壯年男性
位置:左上角帳篷外桌子上
寶箱
下方入口往左走,有一個寶箱,打開獲得【恢復SP的李子(大)×1】。
在馬蘇德屋外有一個寶箱,打開寶箱獲得【風之精靈石(大)×1】。
塞伊-東區
NPC持有情報及物品
NPC弱點
NPC支援信息
道具店售賣
隱藏道具
【增強物防的堅果×1】
情報:廣場下方
位置:市民
【布娃娃×1】
情報:少女
位置:廣場左側屋內
【恢復BP的石榴(大)×1】
情報:少年
位置:右上方木架上
【玻璃珠×1】
情報:少女
位置:廣場左側屋內
【恢復SP的李子(大)×1】
情報:藥販
位置:左側入口
【古幣×1(需要完成支線任務:亡國的設計圖)】
情報:市民
位置:右上角木制建築
寶箱
廣場左側屋子上方有一個樓梯,爬上去打開寶箱獲得【昏厥治療藥草×1】。
廣場上方屋子,擊敗守門的管理者,進入屋內可以打開兩個寶箱分別獲得【破爛鞋子×1】和【破爛禮服×1】,屋內還有一個【無名舞娘的手記】。
在上方木架上打開寶箱獲得【強化劍×1(需要完成支線任務:亡國的設計圖)】。
在上方木架上打開寶箱獲得【強化手斧×1(需要完成支線任務:亡國的設計圖)】。
支線任務-亡國的設計圖
接取NPC:丙午-塞伊-東區-木匠大師
完成方法:前往【赫巴蘭多-卡納爾布來因】的酒館,取得【烏國木匠】的【奧洛奇城塞的設計圖】(偷還是搶都行)。
將設計圖交還木匠即可完成任務。
任務獎勵:6500葉幣、增強物防的堅果(大)×1
克拉克雷吉港-停泊處
怪物弱點
NPC持有情報及物品
NPC弱點
NPC支援信息
寶箱
左下方入口處有一個寶箱,打開獲得【恢復HP的葡萄(大)×1】。
下圖路口向下走,在盡頭會看到一個寶箱,打開獲得【庫克利彎刀×1】。
上方出口有個木橋,向右走會看到寶箱,打開獲得【毒瓶×1】。
南克拉克雷吉荒道
紳商伯的祭壇
在最右側的角落,需要通過寶箱後的小路前往。
怪物弱點
NPC持有情報及物品
NPC弱點
NPC支援信息
寶箱
下方入口往前走一點會發現一個梯子,爬上去有一個寶箱,打開獲得【恢復潛力的荔枝×1】。
記錄點左側有很多人的位置,角落裡有一個寶箱,打開獲得【沉默治療藥草×1】。
順著鐵軌往右走,有一個向下的梯子,爬下去可以看到一個寶箱,打開獲得【6400葉幣】。
地圖右下角的洞中有一個寶箱,打開獲得【暗之精靈石(大)×1】,這個寶箱往裡走可以進入紳商伯的祭壇。
西克拉克雷吉荒道
商人工會
在地圖左側。
怪物弱點
NPC持有情報及物品
NPC弱點
NPC支援信息
寶箱
看到路標後,向右走,按照下圖路線就能找到寶箱,打開獲得【恢復全體SP的李子×1】。
右側出口有個岔路,按照下圖路線走,可以打開一個寶箱,獲得【復活的橄欖×1】。
記錄點上方有一個梯子,爬下去可以看到一個寶箱,打開獲得【骸骨鎖子甲×1】。
記錄點往上走,右側有一個小路(沿著下圖紅色箭頭路線),進去有一個寶箱,打開獲得【帽盔×1】。
商人工會有一個寶箱,打開獲得【雷之精靈石(大)×1】。
通過橋向下走,趴下梯子有一個寶箱,打開獲得【8500葉幣】。
獵人-歐修緹-第二章 提拉篇
守護者提拉的傳說
——守護者提拉的傳說。它擊沉了熊熊燃燒的大山,守護了這片土地不受火焰侵襲。
獸的直覺
歐修緹到達克拉克雷吉。根據獸的直覺,提拉就在附近。她決定向鎮上的人打聽情況。
地震
正和市民說話之時,地震發生了。鎮長告訴她地震是提拉引起的。歐修緹請鎮長帶路,但鎮長逃跑了。歐修緹決定尋找引路人。
饑腸轆轆的波姆
她遇到了一名叫波姆的饑腸轆轆的少年。為了讓他帶路去找提拉的住處,給他“黃油比僕”肉乾吧。
前往西克拉克雷吉荒島,抓一隻黃油比僕,然後將其做成烤肉。
黃油比僕的肉乾
歐修緹請波姆吃黃油比僕的肉乾。感激的波姆決心要成為獵人,二人順著梯子到達提拉所在的崖底。
通往“地神的床鋪”的道路,敵人弱點如下:
進入地圖後,右手邊有一個寶箱,打開獲得【恢復BP的石榴(大)×1】。
連續爬下3個梯子,在下圖位置紅色箭頭出下去,有一個寶箱,打開獲得【守護手環×1】,右側有一個寶箱,打開獲得【騎士大弓×1】。
記錄點右側有一個寶箱,打開獲得【火之辟邪符×1】。
喚醒的一箭
與搭檔商量後,歐修緹決定引虎出洞,大聲叫喊並用弓箭叫醒提拉。
提拉弱點如下:
BOSS有一個技能是讓周圍燃燒起來,所以本戰一定要有全體恢復HP的技能,在BOSS血量較少的時候,歐修緹會說可以捕捉了,直接拉滿BP,抓住提拉。
恢復神智的提拉
清醒過來的提拉得知“緋月之夜”將近。歐修緹帶走了被某個獵人重傷,一直在此沉睡養傷的提拉。
波姆的目標
歐修緹向鎮長報告將提拉帶走。她與放棄當獵人,樹立了新目標的波姆道別,祈禱著與波姆的再會,離開了鎮子。
神官-提米諾斯-第三章 克拉克雷吉篇
前往“落日的遺跡”
為調查“火焰守護者一族”,提米諾斯來到“落日的遺跡”附近的克拉克雷吉。
拒絕聖火的城鎮
提米諾斯向居民打聽遺跡,卻沒有人告訴他。——那天夜裡,居民們在旅店開集會。
好友洛伊
——5年前,好友洛伊帶著“黑血弓”遠行。“教會裡隱藏著一個秘密。”他留下一句話,“如果我回不來了 ,後面的事就交給你了。”
調查開始
洛伊沒回來。他所說的隱藏的真相究竟是什麼——從夢中醒來的提米諾斯繼續展開調查。
引導困惑的女性
從旅店出來,一名自稱是麗艾莎的女性叫住了他。麗艾莎請他護送自己到鎮子外面,提米諾斯答應了。
廢棄的道路敵人弱點如下(在克拉克雷吉荒道都遇到過):
進入地圖後向右走,記錄點上方可以看到寶箱,打開獲得【恢復HP的葡萄(大)×1】。
在廢墟中有一個寶箱,打開獲得【9200葉幣】。
麗艾莎的目的
得知麗艾莎是月影教的信徒後,提米諾斯要求她帶路去“落日的遺跡”。
劇情結束後,向左走,進入屋內打開寶箱獲得【惡夢瓶×1】。
進入落日遺跡後,有兩種全新的敵人弱點如下:
記錄點右側有一個寶箱,打開獲得【恢復BP的石榴(特大)×1】。
看到發光的道具,不要去互動,而是直接向左下方(下圖紅色箭頭)路線頭,盡頭有一個寶箱,打開獲得【元素長袍×1】。
回到上圖位置,向上走,盡頭有一個寶箱,打開獲得【碧玉之杖×1】。
卡爾遺跡
“落日的遺跡”真正的名字是“卡爾遺跡”。提米諾斯對麗艾莎口中的“贖罪”一詞心存懷疑,繼續前行。
壁畫之謎
提米諾斯解讀年代古老的壁畫。上面有和瓦多斯的刺青相同的圖案,以及類似“聖火”的火焰。
卡爾遺跡的慘狀
提米諾斯發現寫滿對月影教入骨仇恨的手記,以及嚴重扭曲變形的人骨。這遺跡究竟發生了什麼一一必須查清楚。
召喚“黑夜”的儀式
提米諾斯解讀遺跡深處的壁畫和手記。他發現卡爾族的後裔為了向月影教的先導者復仇,想要得到“黑夜”的力量。
月影教之“罪”
從遺跡出來後,麗艾莎向提米諾斯講述月影教駭人聽聞的過去。
為了揭開事情的真相
教皇留下的那句話是月影教的教義。提米諾斯啟程去下一個目的地。為了揭開事情的真相。
克拉克雷吉
NPC持有情報及物品
NPC弱點
NPC支援信息
武器店售賣
道具店售賣
隱藏道具
【銀盾×1】
情報:吉他演奏家
位置:記錄點右上方
【薄暮之花×1】
情報:學者
位置:旅店內
【睡眠瓶×1】
情報:老人
位置:左側屋外
【石塊×1】
情報:少年
位置:道具店右側
【火之精靈石(特大)×1】
情報:商人
位置:右下角屋外
【增強物攻的堅果(大)×1】
情報:石匠
位置:左側屋內
【鋼鐵弓×1】
情報:壯年女性
位置:武器店門口
寶箱
記錄點的右下方有一個寶箱,打開獲得【復活的橄欖(大)×1】。
地圖右下角的屋子有一個守衛,擊暈他之後,進屋可以打開寶箱獲得任務物品【邊獄之書×1】。
商人-生意的味道-凜芬鎮篇
求救的聲音
在凜芬鎮的街上,派特提歐聽到有人在求救。他決定到房子裡看看情況。
商人奧特裡的煩惱
聲音是從機器裡傳出來的。商人奧特裡正在為賣機器而煩惱。派特提歐提議錄音樂進去。他決定去其他城市“雇傭”演奏家。
充滿激情的鋼琴演奏
派特提歐帶回了鋼琴家,充滿激情的鋼琴演奏讓奧特裡內心洶湧澎湃。前往【弗拉姆教堂村】在教堂門口找到【琴藝高超的神官】,雇傭她回到凜芬鎮。
情緒飽滿的小提琴旋律
派特提歐帶回了小提琴家,情緒飽滿的小提琴旋律深深打動了奧特裡的內心。在【卡納爾布來因】找到【小提琴演奏家】,將其帶回凜芬鎮。
明亮歡快的吉他曲調
派特提歐帶回了吉他手,明亮歡快的吉他曲調深深治癒了奧特裡。在【克拉克雷吉】找到【吉他演奏家】,將其帶回凜芬鎮。
留聲機的誕生
樂曲錄音完畢。派特提歐提出把機器賣給酒館。於是,儲存音樂的機器“留聲機”誕生了。
接下來就可以收集唱片了,為大家奉上全唱片獲取方法:
支線-聖窗的修復
接取NPC:弗拉姆教堂村-大聖堂-大聖堂內-神官
完成方法:精靈石(特大)不能在商店購買,但是可以使用地圖指令從NPC處獲得,風和火在克拉克雷吉,冰在卡納爾布來因,雷則在特洛甫霍普。可以參考前文的地圖攻略。
任務獎勵:8000葉幣、理力之杖×1







































































































































































































