作者:瑞破受氣包
來源:遊民星空
答案速查表
備註:
每個科目的題庫中共有10道題,每次考試會隨機從題庫中抽取5道。
由於每道題的答案選項是固定的,只是會打亂順序出現,但在一次考試中遇到的5道題的答案幾乎都是不同的,在最基本的分級考試中完全可以不看題目只看答案來做出選擇。
所以在此為大家整理了一份速查表,部分科目正在更新中。
在速查表中只保留了考試科目、問題類型和正確答案三個資訊,如果有小夥伴不太習慣使用速查表的話,可以對照後面分頁當中的具體問題來查找相應問題,分頁表格按答案的首字母排序。
※“問題類型”根據每一道題第一句話來歸類,其中沒有具體分類的(例如音樂、SEGA歷史賞析)都會按照問題的主體歸類,方便大家查找。
PC版的小夥伴們可以善用Ctrl+F查找。
| 考試科目 | 問題類型 | 正確答案 | 考試科目 | 問題類型 | 正確答案 |
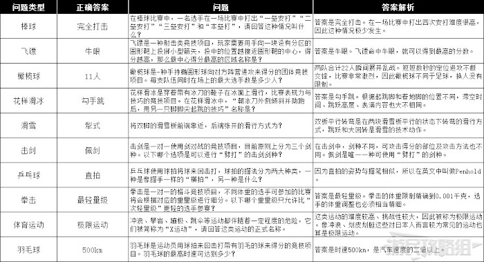
| 體育運動2級 | 棒球 | 截擊球 | 體育運動1級 | 棒球 | 完全打擊 |
| 保齡球 | 球瓶 | 飛鏢 | 牛眼 | ||
| 高爾夫球 | 信天翁 | 橄欖球 | 11人 | ||
| 滑雪 | 滑雪杖 | 花樣滑冰 | 勾手跳 | ||
| 籃球 | 3分 | 滑雪 | 犁式 | ||
| 馬拉松 | 馬拉松戰役 | 擊劍 | 佩劍 | ||
| 賽車 | 漂移 | 乒乓球 | 直拍 | ||
| 田徑 | 鉛球 | 拳擊 | 最羽量級 | ||
| 鐵人三項 | 越野滑雪 | 體育運動 | 極限運動 | ||
| 足球 | 手球 | 羽毛球 | 500km | ||
| SEGA歷史賞析2級 | 世嘉-設備 | Mega Drive | SEGA歷史賞析1級 | 世嘉-設備 | TeraDrive |
| 世嘉-設備 | Mega Drive | 世嘉-設備 | SEGA Keyboard | ||
| 世嘉-設備 | 黑色 | 世嘉-設備 | SELECT鍵 | ||
| 世嘉-設備 | 世嘉冥王星 | 世嘉-遊戲 | 啾——! | ||
| 世嘉-遊戲 | 戰斧 | 世嘉-遊戲 | 晶 | ||
| 世嘉-遊戲 | VR戰士 | 世嘉-遊戲 | 加利亞公國 | ||
| 世嘉-遊戲 | 塗鴉 | 世嘉-遊戲 | 15歲 | ||
| 世嘉-遊戲 | 幻想地帶 | 世嘉-遊戲 | Ragi | ||
| 世嘉-遊戲 | 大神一郎 | 世嘉-遊戲 | 摩擦之兔 | ||
| 世嘉-遊戲 | 花組 | 世嘉-遊戲 | 告別故鄉 | ||
| 數學2級 | 數學-幾何 | 平行四邊形 | 數學1級 | 數學-排異 | 1×3×5×7 |
| 數學-幾何 | 90度 | 數學-排異 | 125÷5 | ||
| 數學-幾何 | 80度 | 數學-排異 | 2÷1 | ||
| 數學-幾何 | 108度 | 數學-排異 | 11-1.2×5 | ||
| 數學-計算 | 240 | 數學-排異 | 108÷12 | ||
| 數學-計算 | 11 | 數學-數列 | 23 | ||
| 數學-計算 | 52 | 數學-數列 | 10 | ||
| 數學-計算 | 22 | 數學-數列 | 11 | ||
| 數學-計算 | 51 | 數學-數列 | 28 | ||
| 數學-計算 | 8 | 數學-數列 | 25 | ||
| 音樂鑒賞2級 | 音樂-器材 | 斯特拉迪瓦裡 | 音樂鑒賞1級 | 音樂-術語 | fff |
| 音樂-器材 | 節拍器 | 音樂-術語 | 聯彈 | ||
| 音樂-器材 | 木琴 | 音樂-術語 | Ritardando | ||
| 音樂-聽曲 | 致愛麗絲 | 音樂-聽曲 | 郵遞馬車 | ||
| 音樂-聽曲 | 春 | 音樂-聽曲 | 第二樂章:廣板 | ||
| 音樂-聽曲 | 威風凜凜進行曲 | 音樂-聽曲 | 仲夏夜之夢 | ||
| 音樂-音樂家 | 貝多芬 | 音樂-音樂家 | 莫札特 | ||
| 音樂-音樂家 | 巴赫 | 音樂-音樂家 | 西班牙 | ||
| 音樂-作品 | 降D大調 小狗圓舞曲 |
音樂-作品 | 芬蘭頌 | ||
| 音樂-作品 | 天鵝湖 | 音樂-作品 | 馬克白 | ||
| 雜學王2級 | 地球 | 地幔 | 雜學王1級 | 單位名稱 | 1個人1天消耗 的小麥粉重量 |
| 科學 | 量子力學 | 單位名稱 | 30.303cm | ||
| 撲克 | 52張 | 地球 | 亞歐板塊 | ||
| 撲克 | 同花 | 地球 | 親潮 | ||
| 玩樂專案 | 劍玉 | 故事 | 海的女兒 | ||
| 玩樂項目 | 因為沒有演奏者 | 國際象棋 | 兵 | ||
| 藝術 | 首席舞者 | 國際象棋 | 64個 | ||
| 藝術 | 愛德華·蒙克 | 山峰 | 夏威夷島 | ||
| 宇宙 | 格林尼治天文臺 | 玩樂項目 | 321m | ||
| 宇宙 | 水星 | 哲學 | 柏拉圖 |
體育運動2級
體育運動1級
SEGA歷史賞析2級
SEGA歷史賞析1級




